WARNING:
JavaScript is turned OFF. None of the links on this concept map will
work until it is reactivated.
If you need help turning JavaScript On, click here.
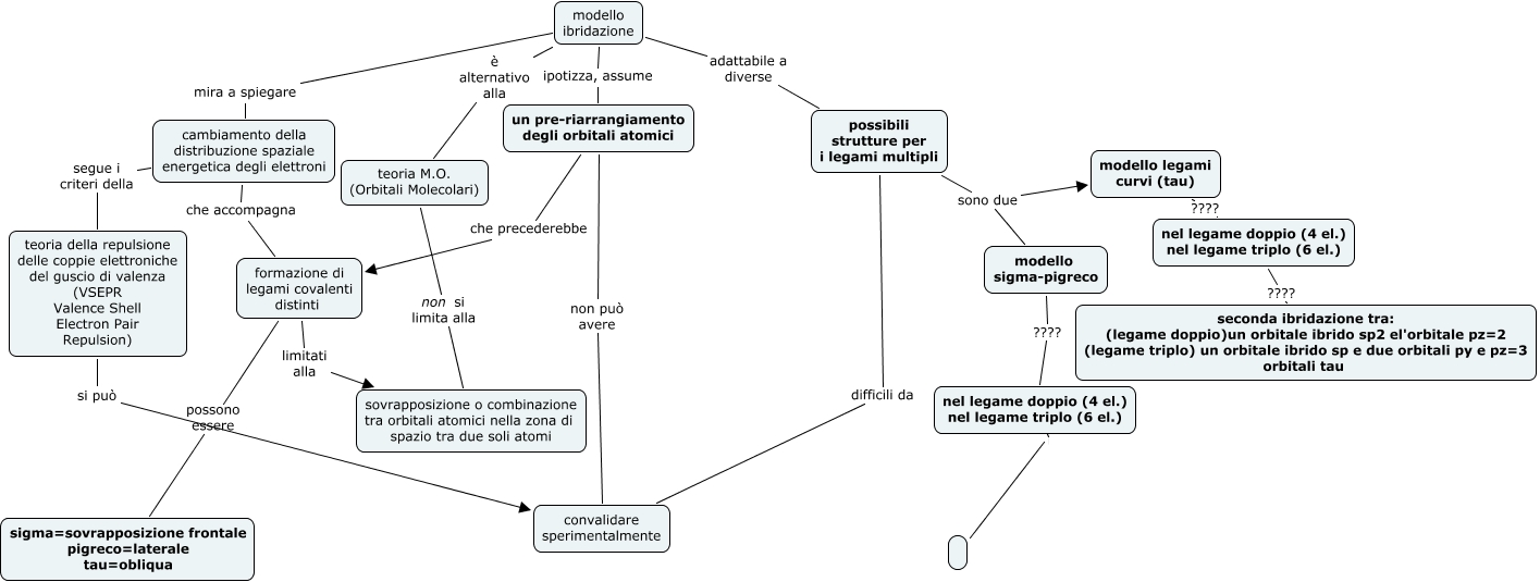
Questa Cmap, creata con IHMC CmapTools, contiene informazioni relative a: ibridazione_sk, un pre-riarrangiamento degli orbitali atomici che precederebbe formazione di legami covalenti distinti, nel legame doppio (4 el.) nel legame triplo (6 el.) ???? seconda ibridazione tra: (legame doppio)un orbitale ibrido sp2 el'orbitale pz=2 (legame triplo) un orbitale ibrido sp e due orbitali py e pz=3 orbitali tau, modello ibridazione ipotizza, assume un pre-riarrangiamento degli orbitali atomici, modello legami curvi (tau) ???? nel legame doppio (4 el.) nel legame triplo (6 el.), possibili strutture per i legami multipli difficili da convalidare sperimentalmente, modello ibridazione adattabile a diverse possibili strutture per i legami multipli, cambiamento della distribuzione spaziale energetica degli elettroni che accompagna formazione di legami covalenti distinti, teoria della repulsione delle coppie elettroniche del guscio di valenza (VSEPR Valence Shell Electron Pair Repulsion) si può convalidare sperimentalmente, formazione di legami covalenti distinti possono essere sigma=sovrapposizione frontale pigreco=laterale tau=obliqua, teoria M.O. (Orbitali Molecolari) non si limita alla sovrapposizione o combinazione tra orbitali atomici nella zona di spazio tra due soli atomi, possibili strutture per i legami multipli sono due modello legami curvi (tau), modello ibridazione mira a spiegare cambiamento della distribuzione spaziale energetica degli elettroni, modello ibridazione è alternativo alla teoria M.O. (Orbitali Molecolari), possibili strutture per i legami multipli sono due modello sigma-pigreco, formazione di legami covalenti distinti limitati alla sovrapposizione o combinazione tra orbitali atomici nella zona di spazio tra due soli atomi, nel legame doppio (4 el.) nel legame triplo (6 el.), cambiamento della distribuzione spaziale energetica degli elettroni segue i criteri della teoria della repulsione delle coppie elettroniche del guscio di valenza (VSEPR Valence Shell Electron Pair Repulsion), un pre-riarrangiamento degli orbitali atomici non può avere convalidare sperimentalmente, modello sigma-pigreco ???? nel legame doppio (4 el.) nel legame triplo (6 el.)