WARNING:
JavaScript is turned OFF. None of the links on this concept map will
work until it is reactivated.
If you need help turning JavaScript On, click here.
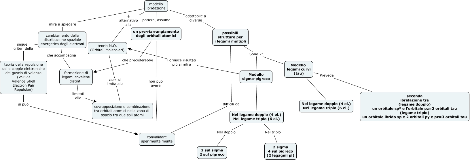
Questa Cmap, creata con IHMC CmapTools, contiene informazioni relative a: ibridazione_sk, un pre-riarrangiamento degli orbitali atomici che precederebbe formazione di legami covalenti distinti, Nel legame doppio (4 el.) Nel legame triplo (6 el.) Nel triplo 2 sigma 4 sul pigreco (2 legagmi pi), Modello sigma-pigreco Fornisce risultati più simili a teoria M.O. (Orbitali Molecolari), modello ibridazione ipotizza, assume un pre-riarrangiamento degli orbitali atomici, possibili strutture per i legami multipli difficili da convalidare sperimentalmente, Modello sigma-pigreco Nel legame doppio (4 el.) Nel legame triplo (6 el.), modello ibridazione adattabile a diverse possibili strutture per i legami multipli, cambiamento della distribuzione spaziale energetica degli elettroni che accompagna formazione di legami covalenti distinti, teoria della repulsione delle coppie elettroniche del guscio di valenza (VSEPR Valence Shell Electron Pair Repulsion) si può convalidare sperimentalmente, Nel legame doppio (4 el.) Nel legame triplo (6 el.) Nel doppio 2 sul sigma 2 sul pigreco, teoria M.O. (Orbitali Molecolari) non si limita alla sovrapposizione o combinazione tra orbitali atomici nella zona di spazio tra due soli atomi, possibili strutture per i legami multipli Sono 2: Modello sigma-pigreco, Modello legami curvi (tau) Prevede seconda ibridazione tra (legame doppio) un orbitale sp² e l'orbitale pz=2 orbitali tau (legame triplo) un orbitale ibrido sp e 2 orbitali py e pz=3 orbitali tau, Modello legami curvi (tau) Nel legame doppio (4 el.) Nel legame triplo (6 el.), modello ibridazione mira a spiegare cambiamento della distribuzione spaziale energetica degli elettroni, modello ibridazione è alternativo alla teoria M.O. (Orbitali Molecolari), formazione di legami covalenti distinti limitati alla sovrapposizione o combinazione tra orbitali atomici nella zona di spazio tra due soli atomi, cambiamento della distribuzione spaziale energetica degli elettroni segue i criteri della teoria della repulsione delle coppie elettroniche del guscio di valenza (VSEPR Valence Shell Electron Pair Repulsion), un pre-riarrangiamento degli orbitali atomici non può avere convalidare sperimentalmente, possibili strutture per i legami multipli Sono 2: Modello legami curvi (tau)