WARNING:
JavaScript is turned OFF. None of the links on this concept map will
work until it is reactivated.
If you need help turning JavaScript On, click here.
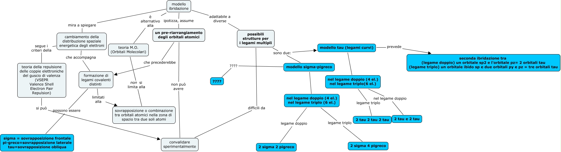
Questa Cmap, creata con IHMC CmapTools, contiene informazioni relative a: ibridazione_sk1, un pre-riarrangiamento degli orbitali atomici che precederebbe formazione di legami covalenti distinti, possibili strutture per i legami multipli sono due: modello tau (legami curvi), possibili strutture per i legami multipli sono due: modello sigma-pigreco, nel legame doppio (4 el.) nel legame triplo(6 el.) nel legame doppio 2 tau e 2 tau, modello sigma-pigreco ???? ????, modello ibridazione ipotizza, assume un pre-riarrangiamento degli orbitali atomici, modello sigma-pigreco nel legame doppio (4 el.) nel legame triplo (6 el.), possibili strutture per i legami multipli difficili da convalidare sperimentalmente, modello ibridazione adattabile a diverse possibili strutture per i legami multipli, nel legame doppio (4 el.) nel legame triplo (6 el.) legame triplo 2 sigma 4 pigreco, nel legame doppio (4 el.) nel legame triplo(6 el.) legame triplo 2 tau 2 tau 2 tau, cambiamento della distribuzione spaziale energetica degli elettroni che accompagna formazione di legami covalenti distinti, teoria della repulsione delle coppie elettroniche del guscio di valenza (VSEPR Valence Shell Electron Pair Repulsion) si può convalidare sperimentalmente, modello tau (legami curvi) nel legame doppio (4 el.) nel legame triplo(6 el.), nel legame doppio (4 el.) nel legame triplo (6 el.) legame doppio 2 sigma 2 pigreco, teoria M.O. (Orbitali Molecolari) non si limita alla sovrapposizione o combinazione tra orbitali atomici nella zona di spazio tra due soli atomi, modello ibridazione mira a spiegare cambiamento della distribuzione spaziale energetica degli elettroni, modello ibridazione è alternativo alla teoria M.O. (Orbitali Molecolari), modello tau (legami curvi) prevede seconda ibridazione tra (legame doppio) un orbitale sp2 e l'orbitale pz= 2 orbitali tau (legame triplo) un orbitale ibido sp e due orbitali py e pz = tre orbitali tau, formazione di legami covalenti distinti limitati alla sovrapposizione o combinazione tra orbitali atomici nella zona di spazio tra due soli atomi