WARNING:
JavaScript is turned OFF. None of the links on this concept map will
work until it is reactivated.
If you need help turning JavaScript On, click here.
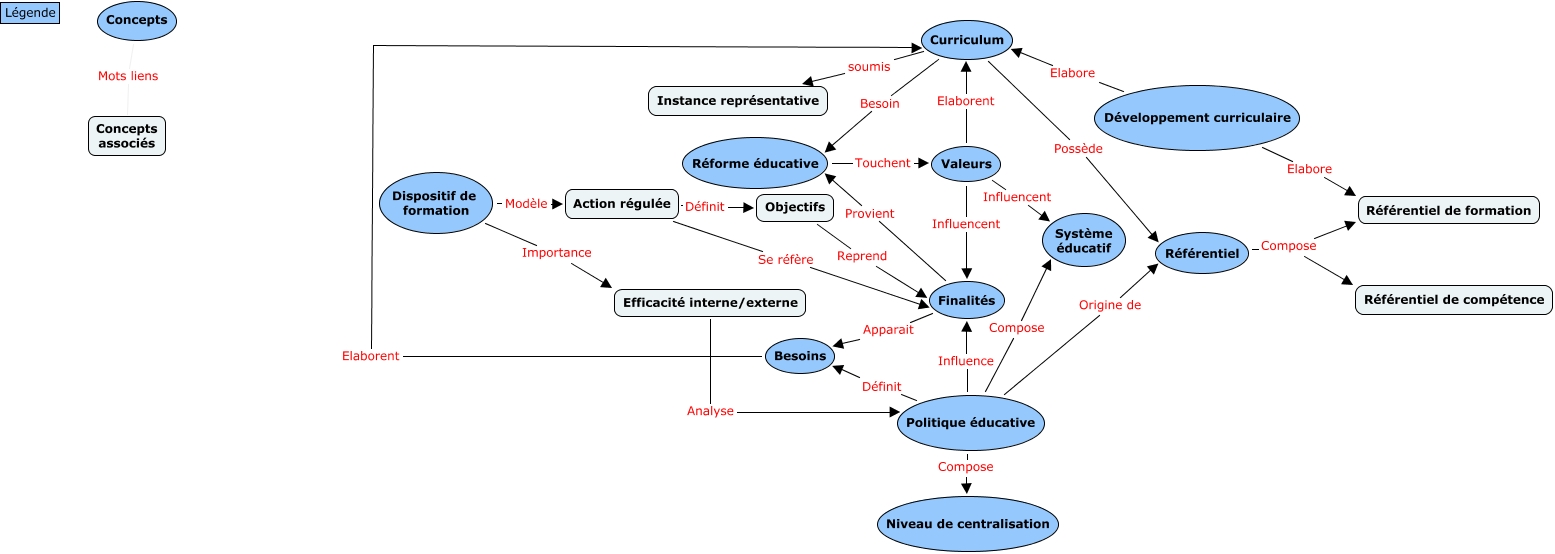
Cette carte de concepts créée avec IHMC CmapTools traite de: Modifications Jennifer, Curriculum soumis Instance représentative, Politique éducative Compose Système éducatif, Référentiel Compose Référentiel de compétence, Réforme éducative Touchent Valeurs, Développement curriculaire Elabore Curriculum, Action régulée Se réfère Finalités, Finalités Provient Réforme éducative, Curriculum Possède Référentiel, Développement curriculaire Elabore Référentiel de formation, Concepts Mots liens Concepts associés, Valeurs Influencent Finalités, Efficacité interne/externe Analyse Politique éducative, Dispositif de formation Modèle Action régulée, Politique éducative Influence Finalités, Besoins Elaborent Curriculum, Référentiel Compose Référentiel de formation, Dispositif de formation Importance Efficacité interne/externe, Curriculum Besoin Réforme éducative, Politique éducative Définit Besoins, Finalités Apparait Besoins