WARNING:
JavaScript is turned OFF. None of the links on this concept map will
work until it is reactivated.
If you need help turning JavaScript On, click here.
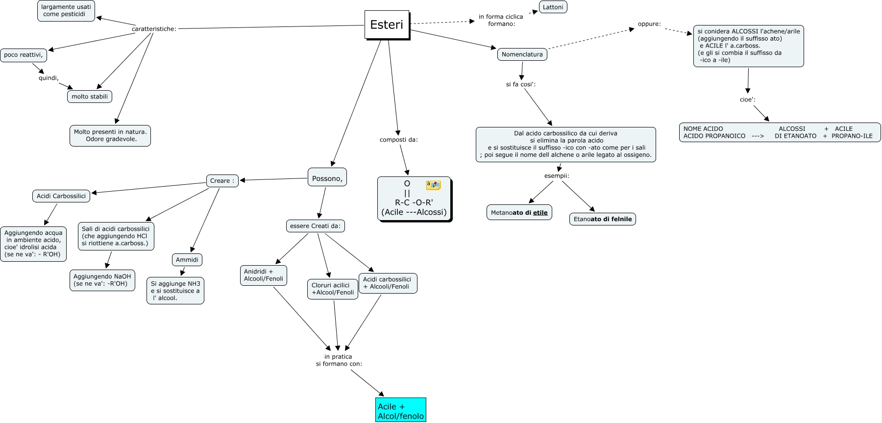
Questa Cmap, creata con IHMC CmapTools, contiene informazioni relative a: Esteri, Cloruri acilici +Alcool/Fenoli in pratica si formano con: Acile + Alcol/fenolo, Dal acido carbossilico da cui deriva si elimina la parola acido e si sostituisce il suffisso -ico con -ato come per i sali ; poi segue il nome dell alchene o arile legato al ossigeno. esempii: Etanoato di felnile, Esteri Possono,, Possono, essere Creati da:, Ammidi Si aggiunge NH3 e si sostituisce a l' alcool., Creare : Acidi Carbossilici, Esteri in forma ciclica formano: Lattoni, Anidridi + Alcooli/Fenoli in pratica si formano con: Acile + Alcol/fenolo, Sali di acidi carbossilici (che aggiungendo HCl si riottiene a.carboss.) Aggiungendo NaOH (se ne va': -R'OH), Nomenclatura oppure: si conidera ALCOSSI l'achene/arile (aggiungendo il suffisso ato) e ACILE l' a.carboss. (e gli si combia il suffisso da -ico a -ile), Esteri caratteristiche: Molto presenti in natura. Odore gradevole., Esteri composti da: O || R-C -O-R' (Acile ---Alcossi), Nomenclatura si fa cosi': Dal acido carbossilico da cui deriva si elimina la parola acido e si sostituisce il suffisso -ico con -ato come per i sali ; poi segue il nome dell alchene o arile legato al ossigeno., Esteri Nomenclatura, Dal acido carbossilico da cui deriva si elimina la parola acido e si sostituisce il suffisso -ico con -ato come per i sali ; poi segue il nome dell alchene o arile legato al ossigeno. esempii: Metanoato di etile, Creare : Ammidi, essere Creati da: Cloruri acilici +Alcool/Fenoli, Acidi carbossilici + Alcooli/Fenoli in pratica si formano con: Acile + Alcol/fenolo, Acidi Carbossilici Aggiungendo acqua in ambiente acido, cioe' idrolisi acida (se ne va': - R'OH), essere Creati da: Acidi carbossilici + Alcooli/Fenoli