WARNING:
JavaScript is turned OFF. None of the links on this concept map will
work until it is reactivated.
If you need help turning JavaScript On, click here.
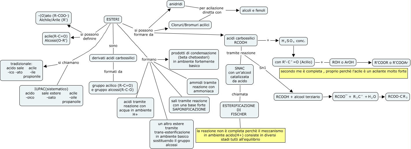
Questa Cmap, creata con IHMC CmapTools, contiene informazioni relative a: ESTERI, <math xmlns="http://www.w3.org/1998/Math/MathML"> <mrow> <mtext> con R'- </mtext> <mmultiscripts> <mtext> C </mtext> <none/> <mtext> + </mtext> </mmultiscripts> <mtext> =O (Acilio) </mtext> </mrow> </math> + ROH o ArOH, acidi carbossilici RCOOH tramite reazione SNAC con un'alcool catalizzata da acido, ESTERI formano acidi tramite reazione con acqua in ambiente H+, ESTERI formano ammidi tramite reazione con ammoniaca, RCOOH + alcool terziario <math xmlns="http://www.w3.org/1998/Math/MathML"> <mrow> <mtext> RCOO¯ + </mtext> <mmultiscripts> <mrow> <mmultiscripts> <mtext> R </mtext> <mtext> 3 </mtext> <none/> </mmultiscripts> <mtext> C </mtext> </mrow> <none/> <mtext> + </mtext> </mmultiscripts> <mtext> + </mtext> <mmultiscripts> <mtext> H </mtext> <mtext> 2 </mtext> <none/> </mmultiscripts> <mtext> O </mtext> </mrow> </math>, ESTERI sono derivati acidi carbossilici, ESTERI formano sali tramite reazione con una base forte SAPONIFICAZIONE, ESTERI si possono definire acile(R-C=O) Alcossi(O-R'), ESTERIFICAZIONE DI FISCHER la reazione non è completa perchè il meccanismo in ambiente acido(H+) consiste in diversi stadi tutti all'equilibrio, ESTERI formano un altro estere tramite trans-esterificazione in ambiente basico sostituendo il gruppo alcossi, ESTERI si possono definire -(O)ato (R-COO-) Alchile/Arile (R'), <math xmlns="http://www.w3.org/1998/Math/MathML"> <mrow> <mmultiscripts> <mtext> H </mtext> <mtext> 2 </mtext> <none/> </mmultiscripts> <mtext> S </mtext> <mmultiscripts> <mtext> O </mtext> <mtext> 4 </mtext> <none/> </mmultiscripts> <mtext> conc. </mtext> </mrow> </math> <math xmlns="http://www.w3.org/1998/Math/MathML"> <mrow> <mtext> con R'- </mtext> <mmultiscripts> <mtext> C </mtext> <none/> <mtext> + </mtext> </mmultiscripts> <mtext> =O (Acilio) </mtext> </mrow> </math>, <math xmlns="http://www.w3.org/1998/Math/MathML"> <mrow> <mtext> RCOO¯ + </mtext> <mmultiscripts> <mrow> <mmultiscripts> <mtext> R </mtext> <mtext> 3 </mtext> <none/> </mmultiscripts> <mtext> C </mtext> </mrow> <none/> <mtext> + </mtext> </mmultiscripts> <mtext> + </mtext> <mmultiscripts> <mtext> H </mtext> <mtext> 2 </mtext> <none/> </mmultiscripts> <mtext> O </mtext> </mrow> </math> <math xmlns="http://www.w3.org/1998/Math/MathML"> <mrow> <mtext> RCOO-C </mtext> <mmultiscripts> <mtext> R </mtext> <mtext> 3 </mtext> <none/> </mmultiscripts> </mrow> </math>, Cloruri/Bromuri acilici per acilazione diretta con alcoli e fenoli, ESTERI formano prodotti di condensazione (beta chetoesteri) in ambiente fortemente basico, acidi carbossilici RCOOH + <math xmlns="http://www.w3.org/1998/Math/MathML"> <mrow> <mmultiscripts> <mtext> H </mtext> <mtext> 2 </mtext> <none/> </mmultiscripts> <mtext> S </mtext> <mmultiscripts> <mtext> O </mtext> <mtext> 4 </mtext> <none/> </mmultiscripts> <mtext> conc. </mtext> </mrow> </math>, ESTERI si possono formare da acidi carbossilici RCOOH, SNAC con un'alcool catalizzata da acido chiamata ESTERIFICAZIONE DI FISCHER, ROH o ArOH R'COOR o R'COOAr, derivati acidi carbossilici formati da gruppo acilico (R-C=O) e gruppo alcossi(R-C-O)