WARNING:
JavaScript is turned OFF. None of the links on this concept map will
work until it is reactivated.
If you need help turning JavaScript On, click here.
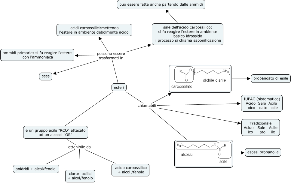
Questa Cmap, creata con IHMC CmapTools, contiene informazioni relative a: esteri, esteri possono essere trasformati in sale dell'acido carbossilico: si fa reagire l'estere in ambiente basico idrossido il processo si chiama saponificazione, esteri possono essere trasformati in ????, sale dell'acido carbossilico: si fa reagire l'estere in ambiente basico idrossido il processo si chiama saponificazione può essere fatta anche partendo dalle ammidi, esteri chiamabili IUPAC (sistematico) Acido Sale Acile -oico -oato -oile, è un gruppo acile "RCO" attacato ad un alcossi "OR" ottenibile da cloruri acilici + alcol/fenolo, è un gruppo acile "RCO" attacato ad un alcossi "OR" ottenibile da anidridi + alcol/fenolo, è un gruppo acile "RCO" attacato ad un alcossi "OR" ottenibile da acido carbossilico + alcol /fenolo, esteri è un gruppo acile "RCO" attacato ad un alcossi "OR", esteri chiamabili, esteri possono essere trasformati in ammidi primarie: si fa reagire l'estere con l'ammoniaca, propanoato di esile, esossi propanoile, esteri chiamabili Tradizionale Acido Sale Acile -ico -ato -ile, esteri chiamabili, esteri possono essere trasformati in acidi carbossilici:mettendo l'estere in ambiente debolmente acido