WARNING:
JavaScript is turned OFF. None of the links on this concept map will
work until it is reactivated.
If you need help turning JavaScript On, click here.
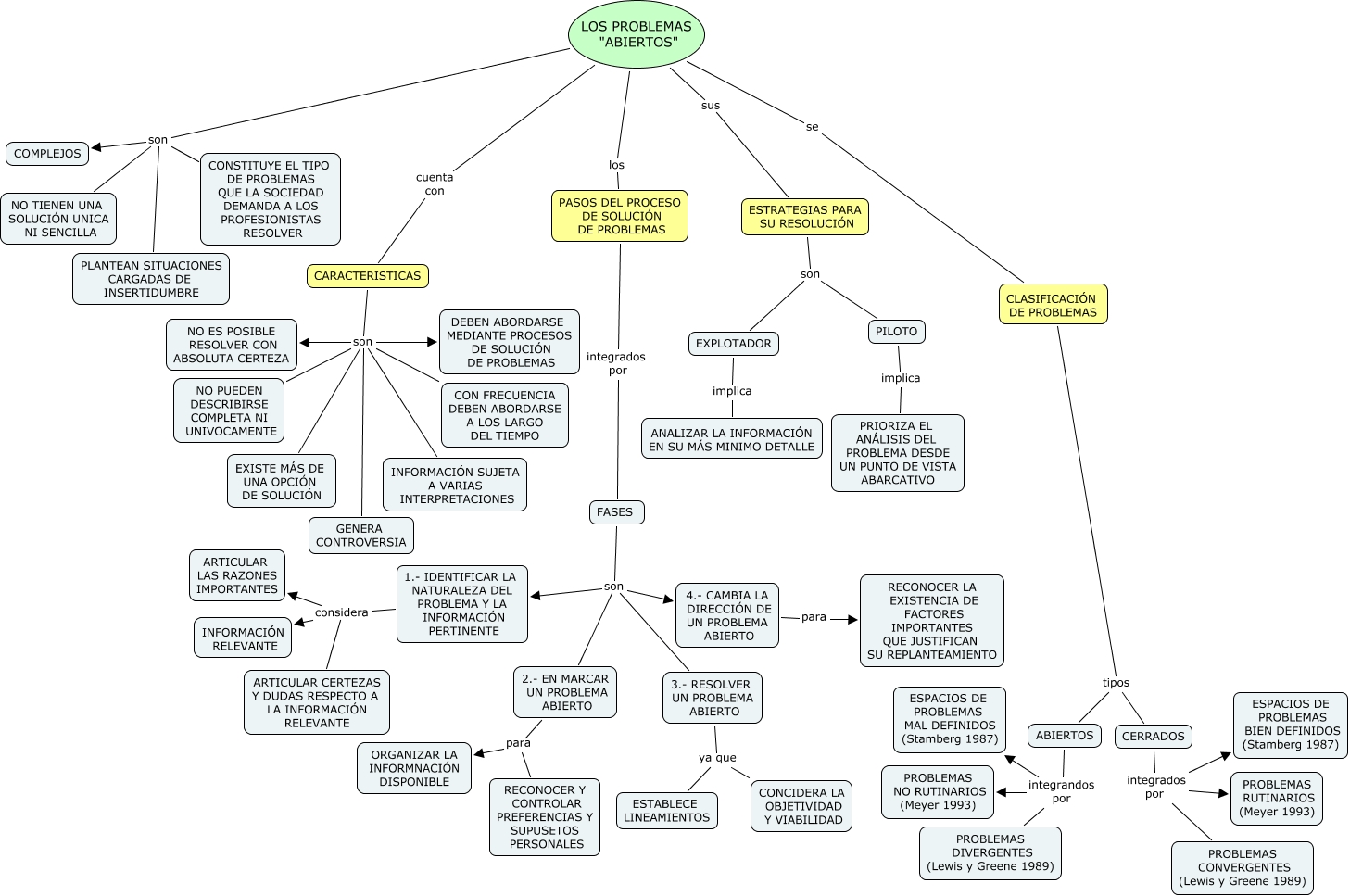
Este Cmap, tiene información relacionada con: CAPITULO III.3PROBLEMAS ABIERTOS, 1.- IDENTIFICAR LA NATURALEZA DEL PROBLEMA Y LA INFORMACIÓN PERTINENTE considera ARTICULAR LAS RAZONES IMPORTANTES, FASES son 4.- CAMBIA LA DIRECCIÓN DE UN PROBLEMA ABIERTO, ESTRATEGIAS PARA SU RESOLUCIÓN son EXPLOTADOR, CARACTERISTICAS son EXISTE MÁS DE UNA OPCIÓN DE SOLUCIÓN, 3.- RESOLVER UN PROBLEMA ABIERTO ya que ESTABLECE LINEAMIENTOS, CARACTERISTICAS son NO ES POSIBLE RESOLVER CON ABSOLUTA CERTEZA, CARACTERISTICAS son NO PUEDEN DESCRIBIRSE COMPLETA NI UNIVOCAMENTE, CERRADOS integrados por PROBLEMAS CONVERGENTES (Lewis y Greene 1989), CERRADOS integrados por PROBLEMAS RUTINARIOS (Meyer 1993), LOS PROBLEMAS "ABIERTOS" son CONSTITUYE EL TIPO DE PROBLEMAS QUE LA SOCIEDAD DEMANDA A LOS PROFESIONISTAS RESOLVER, CLASIFICACIÓN DE PROBLEMAS tipos ABIERTOS, LOS PROBLEMAS "ABIERTOS" sus ESTRATEGIAS PARA SU RESOLUCIÓN, CARACTERISTICAS son CON FRECUENCIA DEBEN ABORDARSE A LOS LARGO DEL TIEMPO, LOS PROBLEMAS "ABIERTOS" son NO TIENEN UNA SOLUCIÓN UNICA NI SENCILLA, CARACTERISTICAS son GENERA CONTROVERSIA, 1.- IDENTIFICAR LA NATURALEZA DEL PROBLEMA Y LA INFORMACIÓN PERTINENTE considera INFORMACIÓN RELEVANTE, 2.- EN MARCAR UN PROBLEMA ABIERTO para RECONOCER Y CONTROLAR PREFERENCIAS Y SUPUSETOS PERSONALES, PASOS DEL PROCESO DE SOLUCIÓN DE PROBLEMAS integrados por FASES, FASES son 1.- IDENTIFICAR LA NATURALEZA DEL PROBLEMA Y LA INFORMACIÓN PERTINENTE, ABIERTOS integrandos por PROBLEMAS NO RUTINARIOS (Meyer 1993)