WARNING:
JavaScript is turned OFF. None of the links on this concept map will
work until it is reactivated.
If you need help turning JavaScript On, click here.
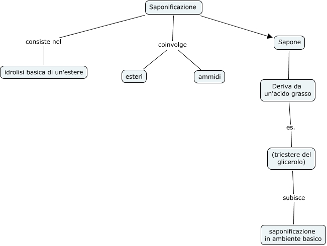
Questa Cmap, creata con IHMC CmapTools, contiene informazioni relative a: Saponificazione, (triestere del glicerolo) subisce saponificazione in ambiente basico, Saponificazione consiste nel idrolisi basica di un'estere, Saponificazione coinvolge esteri, Saponificazione Sapone, Deriva da un'acido grasso es. (triestere del glicerolo), Sapone Deriva da un'acido grasso, Saponificazione coinvolge ammidi