WARNING:
JavaScript is turned OFF. None of the links on this concept map will
work until it is reactivated.
If you need help turning JavaScript On, click here.
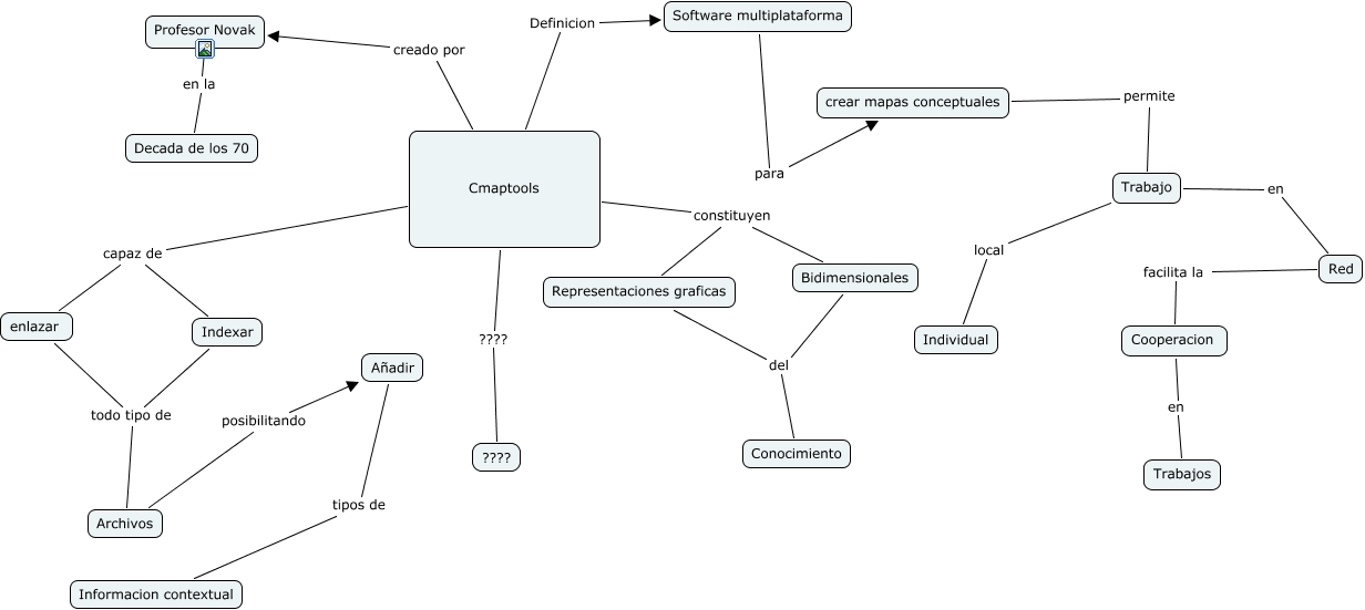
Este Cmap, tiene información relacionada con: Eynar Cmaptool metal, Cooperacion en Trabajos, Indexar todo tipo de Archivos, Cmaptools creado por Profesor Novak, Trabajo local Individual, Cmaptools Definicion Software multiplataforma, Representaciones graficas del Conocimiento, Trabajo en Red, Añadir tipos de Informacion contextual, Profesor Novak en la Decada de los 70, Bidimensionales del Conocimiento, Cmaptools ???? ????, Cmaptools capaz de Indexar, Archivos posibilitando Añadir, Cmaptools constituyen Representaciones graficas, Cmaptools capaz de enlazar, enlazar todo tipo de Archivos, Red facilita la Cooperacion, Cmaptools constituyen Bidimensionales, crear mapas conceptuales permite Trabajo, Software multiplataforma para crear mapas conceptuales