WARNING:
JavaScript is turned OFF. None of the links on this concept map will
work until it is reactivated.
If you need help turning JavaScript On, click here.
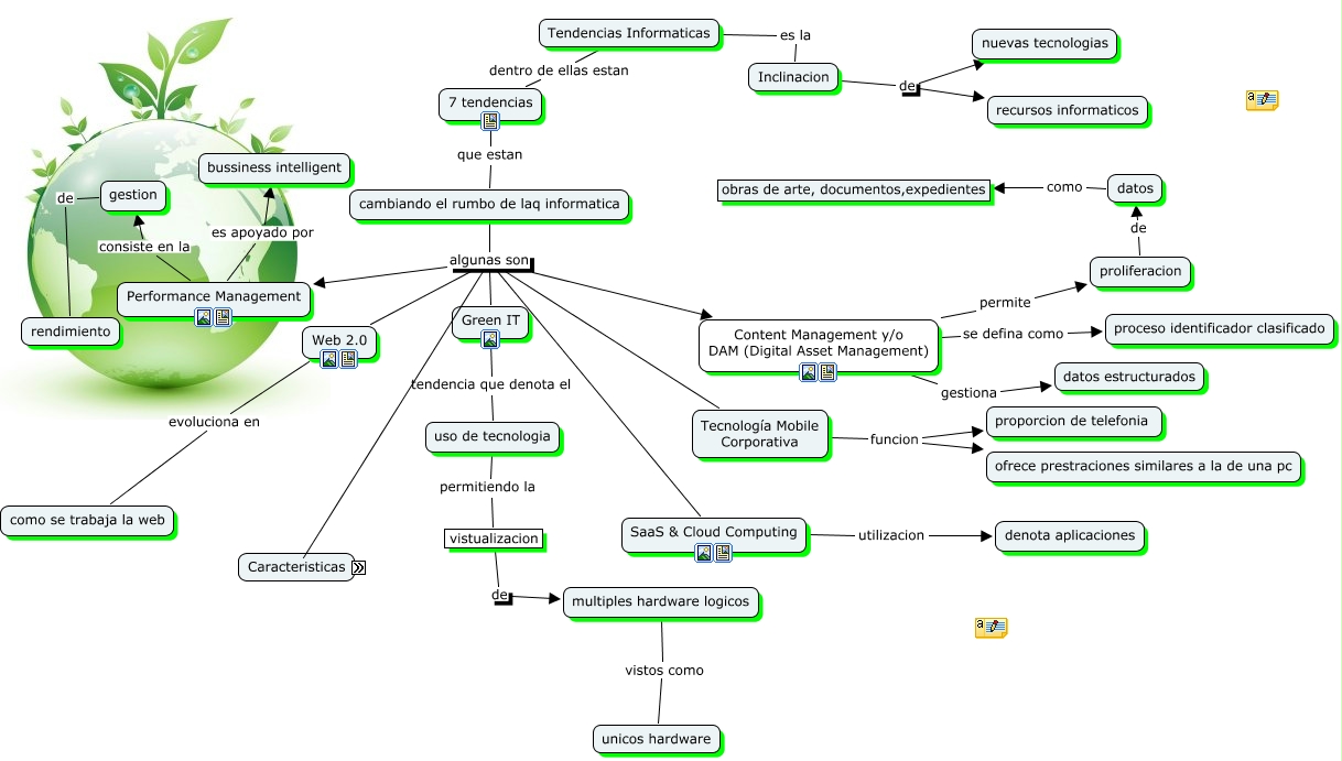
Este Cmap, tiene información relacionada con: 7 tendencias Eida Caballero, Performance Management es apoyado por bussiness intelligent, Performance Management consiste en la gestion, Content Management y/o DAM (Digital Asset Management) se defina como proceso identificador clasificado, cambiando el rumbo de laq informatica algunas son Tecnología Mobile Corporativa, datos como obras de arte, documentos,expedientes, gestion de rendimiento, unidades intermedias entre informatica, Tendencias Informaticas dentro de ellas estan 7 tendencias, Web 2.0 evoluciona en como se trabaja la web, Tecnología Mobile Corporativa funcion ofrece prestraciones similares a la de una pc, cambiando el rumbo de laq informatica algunas son SaaS & Cloud Computing, SaaS & Cloud Computing utilizacion denota aplicaciones, uso de tecnologia permitiendo la vistualizacion, Gobierno IT son unidades intermedias, cambiando el rumbo de laq informatica algunas son Performance Management, Content Management y/o DAM (Digital Asset Management) gestiona datos estructurados, proliferacion de datos, Tecnología Mobile Corporativa funcion proporcion de telefonia, Green IT tendencia que denota el uso de tecnologia, Inclinacion de nuevas tecnologias