Warning:
JavaScript is turned OFF. None of the links on this page will work until it is reactivated.
If you need help turning JavaScript On, click here.
The Concept Map you are trying to access has information related to:
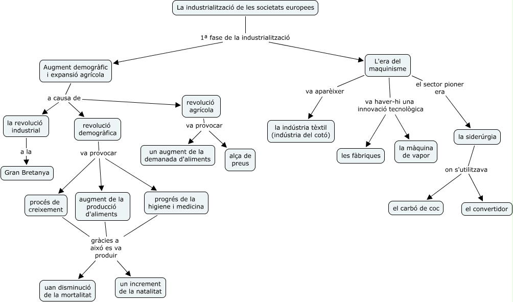
la industrialització de les societats europees (1ª fase) (1ª parte), procés de creixement gràcies a aixó es va produir uan disminució de la mortalitat, revolució agrícola va provocar un augment de la demanada d'aliments, L'era del maquinisme va aparèixer la indústria tèxtil (indústria del cotó), la revolució industrial a la Gran Bretanya, Augment demogràfic i expansió agrícola a causa de la revolució industrial, la siderúrgia on s'utilitzava el carbó de coc, revolució demogràfica va provocar procés de creixement, L'era del maquinisme el sector pioner era la siderúrgia, revolució demogràfica va provocar progrés de la higiene i medicina, L'era del maquinisme va haver-hi una innovació tecnològica la màquina de vapor