WARNING:
JavaScript is turned OFF. None of the links on this concept map will
work until it is reactivated.
If you need help turning JavaScript On, click here.
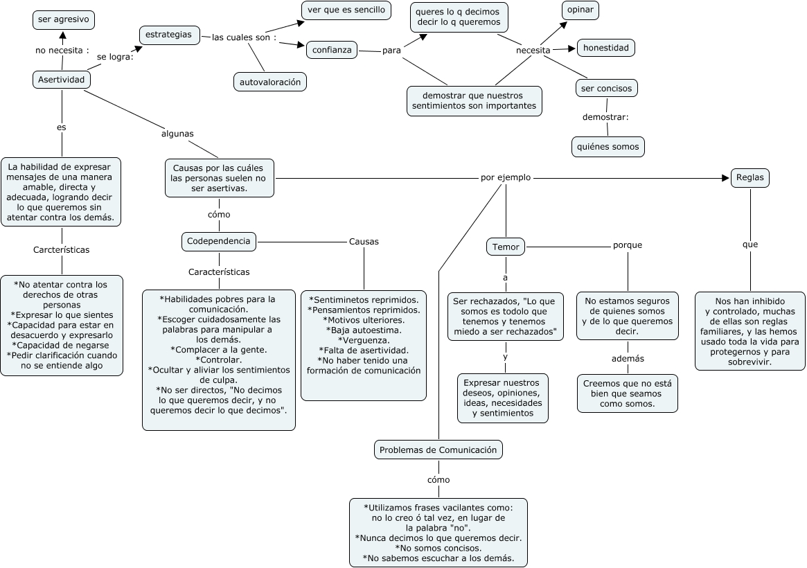
Este Cmap, tiene información relacionada con: Asertividad 1, Asertividad se logra: estrategias, Causas por las cuáles las personas suelen no ser asertivas. por ejemplo Problemas de Comunicación, Causas por las cuáles las personas suelen no ser asertivas. cómo Codependencia, Asertividad no necesita : ser agresivo, Causas por las cuáles las personas suelen no ser asertivas. por ejemplo Reglas, estrategias las cuales son : confianza, No estamos seguros de quienes somos y de lo que queremos decir. además Creemos que no está bien que seamos como somos., Ser rechazados, "Lo que somos es todolo que tenemos y tenemos miedo a ser rechazados" y Expresar nuestros deseos, opiniones, ideas, necesidades y sentimientos, demostrar que nuestros sentimientos son importantes necesita ser concisos, confianza para queres lo q decimos decir lo q queremos, Asertividad es La habilidad de expresar mensajes de una manera amable, directa y adecuada, logrando decir lo que queremos sin atentar contra los demás., Codependencia Causas *Sentiminetos reprimidos. *Pensamientos reprimidos. *Motivos ulteriores. *Baja autoestima. *Verguenza. *Falta de asertividad. *No haber tenido una formación de comunicación, queres lo q decimos decir lo q queremos necesita ser concisos, Temor porque No estamos seguros de quienes somos y de lo que queremos decir., demostrar que nuestros sentimientos son importantes necesita opinar, Codependencia Características *Habilidades pobres para la comunicación. *Escoger cuidadosamente las palabras para manipular a los demás. *Complacer a la gente. *Controlar. *Ocultar y aliviar los sentimientos de culpa. *No ser directos, "No decimos lo que queremos decir, y no queremos decir lo que decimos"., demostrar que nuestros sentimientos son importantes necesita honestidad, queres lo q decimos decir lo q queremos necesita opinar, estrategias las cuales son : ver que es sencillo, Problemas de Comunicación cómo *Utilizamos frases vacilantes como: no lo creo ó tal vez, en lugar de la palabra "no". *Nunca decimos lo que queremos decir. *No somos concisos. *No sabemos escuchar a los demás.