WARNING:
JavaScript is turned OFF. None of the links on this concept map will
work until it is reactivated.
If you need help turning JavaScript On, click here.
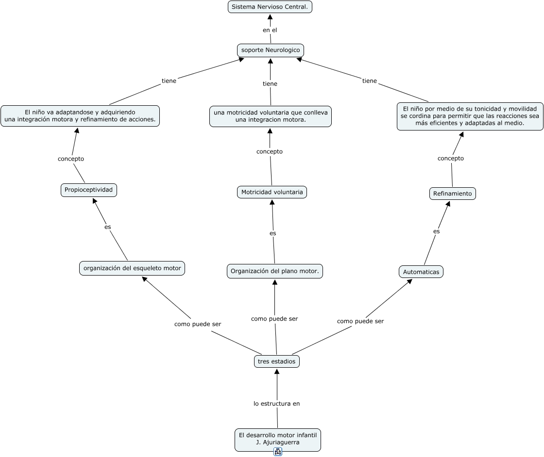
Este Cmap, tiene información relacionada con: El desarrolllo motor infantil, Motricidad voluntaria concepto una motricidad voluntaria que conlleva una integracion motora., El desarrollo motor infantil J. Ajuriaguerra lo estructura en tres estadios, tres estadios como puede ser organización del esqueleto motor, El niño por medio de su tonicidad y movilidad se cordina para permitir que las reacciones sea más eficientes y adaptadas al medio. tiene soporte Neurologico, tres estadios como puede ser Organización del plano motor., una motricidad voluntaria que conlleva una integracion motora. tiene soporte Neurologico, tres estadios como puede ser Automaticas, soporte Neurologico en el Sistema Nervioso Central., Automaticas es Refinamiento, Refinamiento concepto El niño por medio de su tonicidad y movilidad se cordina para permitir que las reacciones sea más eficientes y adaptadas al medio., organización del esqueleto motor es Propioceptividad, El niño va adaptandose y adquiriendo una integración motora y refinamiento de acciones. tiene soporte Neurologico, Propioceptividad concepto El niño va adaptandose y adquiriendo una integración motora y refinamiento de acciones., Organización del plano motor. es Motricidad voluntaria