WARNING:
JavaScript is turned OFF. None of the links on this concept map will
work until it is reactivated.
If you need help turning JavaScript On, click here.
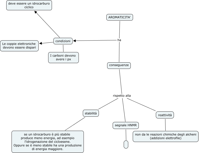
Questa Cmap, creata con IHMC CmapTools, contiene informazioni relative a: Aromaticità, AROMATICITA' ha conseguenze, conseguenze rispetto alla segnale HNMR, condizioni I carboni devono avere i px, conseguenze rispetto alla stabilità, condizioni deve essere un idrocarburo ciclico, reattività non da le reazioni chimiche degli alcheni (addizioni elettrofile), conseguenze rispetto alla reattività, AROMATICITA' ha condizioni, condizioni Le coppie elettroniche devono essere dispari, segnale HNMR, stabilità se un idrocarburo è più stabile produce meno energia, ad esempio l'idrogenazione del cicloesene. Oppure se è meno stabile ha una produzione di energia maggiore.