WARNING:
JavaScript is turned OFF. None of the links on this concept map will
work until it is reactivated.
If you need help turning JavaScript On, click here.
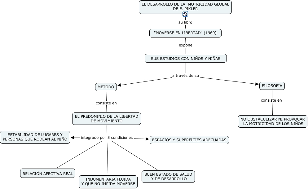
Este Cmap, tiene información relacionada con: D. DE LA MOTRICIDAD GLOBAL DE E. PIKLER, EL PREDOMINIO DE LA LIBERTAD DE MOVIMIENTO integrado por 5 condiciones RELACIÓN AFECTIVA REAL, SUS ESTUDIOS CON NIÑOS Y NIÑAS a través de su FILOSOFIA, EL PREDOMINIO DE LA LIBERTAD DE MOVIMIENTO integrado por 5 condiciones INDUMENTARIA FLUIDA Y QUE NO IMPIDA MOVERSE, EL PREDOMINIO DE LA LIBERTAD DE MOVIMIENTO integrado por 5 condiciones ESPACIOS Y SUPERFICIES ADECUADAS, SUS ESTUDIOS CON NIÑOS Y NIÑAS a través de su METODO, METODO consiste en EL PREDOMINIO DE LA LIBERTAD DE MOVIMIENTO, EL DESARROLLO DE LA MOTRICIDAD GLOBAL DE E. PIKLER su libro "MOVERSE EN LIBERTAD" (1969), FILOSOFIA consiste en NO OBSTACULIZAR NI PROVOCAR LA MOTRICIDAD DE LOS NIÑOS, EL PREDOMINIO DE LA LIBERTAD DE MOVIMIENTO integrado por 5 condiciones ESTABILIDAD DE LUGARES Y PERSONAS QUE RODEAN AL NIÑO, EL PREDOMINIO DE LA LIBERTAD DE MOVIMIENTO integrado por 5 condiciones BUEN ESTADO DE SALUD Y DE DESARROLLO, "MOVERSE EN LIBERTAD" (1969) expone SUS ESTUDIOS CON NIÑOS Y NIÑAS