WARNING:
JavaScript is turned OFF. None of the links on this concept map will
work until it is reactivated.
If you need help turning JavaScript On, click here.
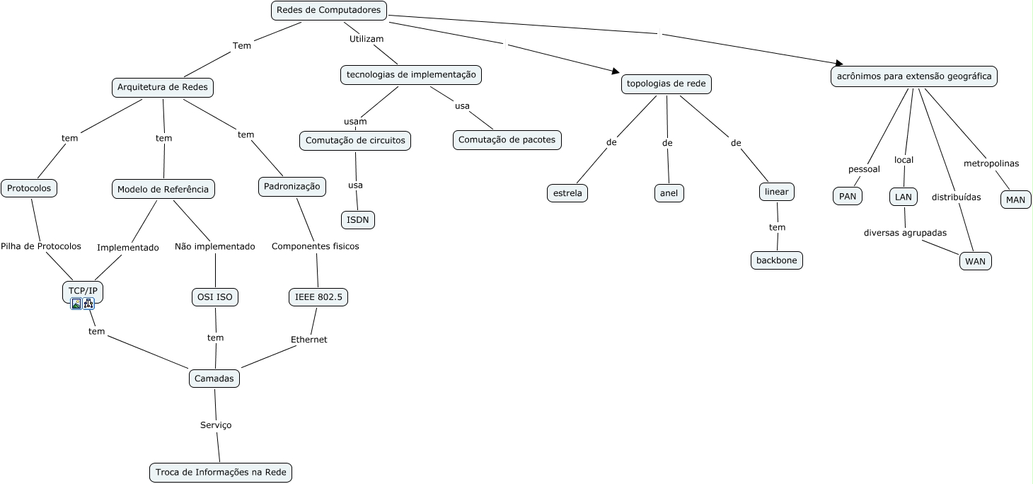
Esse mapa conceitual, produzido no IHMC CmapTools, tem a informação relacionada a: Trabalho_-_Arquiteturas de redes.cmap.cmap, acrônimos para extensão geográfica metropolinas MAN, Redes de Computadores topologias de rede, linear tem backbone, IEEE 802.5 Ethernet Camadas, Protocolos Pilha de Protocolos TCP/IP, acrônimos para extensão geográfica pessoal PAN, Arquitetura de Redes tem Protocolos, Redes de Computadores acrônimos para extensão geográfica, Redes de Computadores Utilizam tecnologias de implementação, Camadas Serviço Troca de Informações na Rede, topologias de rede de linear, OSI ISO tem Camadas, LAN diversas agrupadas WAN, acrônimos para extensão geográfica local LAN, TCP/IP tem Camadas, tecnologias de implementação usa Comutação de pacotes, Arquitetura de Redes tem Padronização, topologias de rede de estrela, acrônimos para extensão geográfica distribuídas WAN, Redes de Computadores Tem Arquitetura de Redes