WARNING:
JavaScript is turned OFF. None of the links on this concept map will
work until it is reactivated.
If you need help turning JavaScript On, click here.
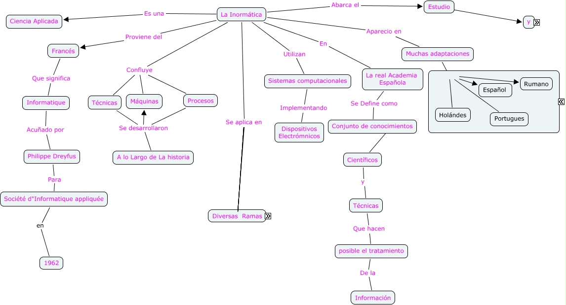
Este Cmap, tiene información relacionada con: GaBRIELA beitia info, La Inormática Aparecio en Muchas adaptaciones, Muchas adaptaciones Como Español, Procesos Se desarrollaron Máquinas, Société d"Informatique appliquée en 1962, La Inormática Confluye Procesos, Muchas adaptaciones Como Holándes, La real Academia Española Se Define como Conjunto de conocimientos, La Inormática Es una Ciencia Aplicada, Sistemas computacionales Implementando Dispositivos Electrómnicos, La Inormática Proviene del Francés, La Inormática Se aplica en Biología, La Inormática Se aplica en Física, Philippe Dreyfus Para Société d"Informatique appliquée, Conjunto de conocimientos ???? Científicos, Científicos y Técnicas, Tratamiento de La información, Informatique Acuñado por Philippe Dreyfus, posible el tratamiento De la Información, La Inormática Confluye Técnicas, La Inormática Se aplica en Comunicaciones