WARNING:
JavaScript is turned OFF. None of the links on this concept map will
work until it is reactivated.
If you need help turning JavaScript On, click here.
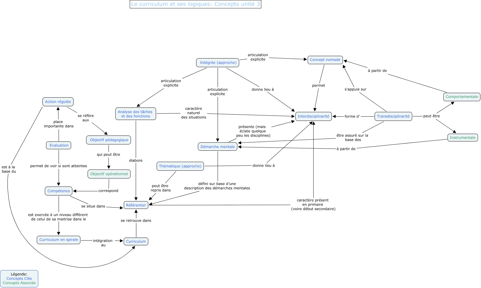
Cette carte de concepts créée avec IHMC CmapTools traite de: Carte collective TP 3.1, Action régulée est à la base du Curriculum, Intégrée (approche) donne lieu à Interdisciplinarité, Concept nomade permet Interdisciplinarité, Transdisciplinarité forme d' Interdisciplinarité, Curriculum en spirale intégration au Curriculum, Comportementale à partir de Concept nomade, Intégrée (approche) articulation explicite Analyse des tâches et des fonctions, Démarche mentale défini sur base d’une description des démarches mentales Référentiel, Thématique (approche) peut être repris dans Référentiel, Analyse des tâches et des fonctions élabore Référentiel, Objectif opérationnel correspond Compétence, Transdisciplinarité peut être Instrumentale, Objectif pédagogique qui peut être Objectif opérationnel, Transdisciplinarité s'appuie sur Concept nomade, Démarche mentale présente (mais éclate quelque peu les disciplines) Interdisciplinarité, Transdisciplinarité peut être Comportementale, Instrumentale à partir de Démarche mentale, Compétence se situe dans Référentiel, Evaluation place importante dans Action régulée, Intégrée (approche) articulation explicite Concept nomade