WARNING:
JavaScript is turned OFF. None of the links on this concept map will
work until it is reactivated.
If you need help turning JavaScript On, click here.
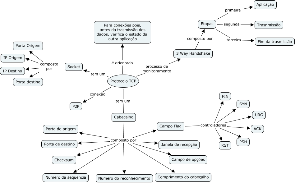
Esse mapa conceitual, produzido no IHMC CmapTools, tem a informação relacionada a: ProtocoloTCP, Cabeçalho composto por Comprimento do cabeçalho, Cabeçalho composto por Janela de recepção, Etapas segunda Trasnmissão, Socket composto por IP Destino, Campo Flag controladores SYN, Protocolo TCP é orientado Para conexões pois, antes da trasmissão dos dados, verifica o estado da outra aplicação, Cabeçalho composto por Numero da sequencia, Socket composto por IP Origem, Cabeçalho composto por Porta de destino, Cabeçalho composto por Porta de origem, Cabeçalho composto por Numero do reconhecimento, Campo Flag controladores URG, Etapas terceira Fim da trasmissão, Cabeçalho composto por Campo de opções, Protocolo TCP tem um Cabeçalho, Cabeçalho composto por Campo Flag, Campo Flag controladores ACK, Etapas primeira Aplicação, Protocolo TCP tem um Socket, Cabeçalho composto por Checksum