WARNING:
JavaScript is turned OFF. None of the links on this concept map will
work until it is reactivated.
If you need help turning JavaScript On, click here.
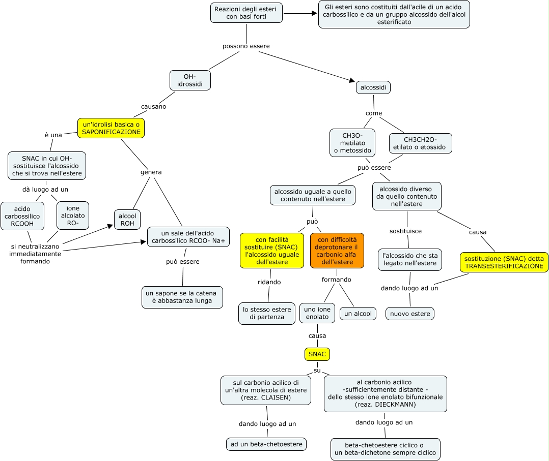
Questa Cmap, creata con IHMC CmapTools, contiene informazioni relative a: esteri basi forti _alessia, con difficoltà deprotonare il carbonio alfa dell'estere formando uno ione enolato, l'alcossido che sta legato nell'estere dando luogo ad un nuovo estere, CH3CH2O- etilato o etossido può essere alcossido uguale a quello contenuto nell'estere, un sale dell'acido carbossilico RCOO- Na+ può essere un sapone se la catena è abbastanza lunga, uno ione enolato causa SNAC, alcossido uguale a quello contenuto nell'estere può con difficoltà deprotonare il carbonio alfa dell'estere, SNAC su al carbonio acilico -sufficientemente distante - dello stesso ione enolato bifunzionale (reaz. DIECKMANN), CH3CH2O- etilato o etossido può essere alcossido diverso da quello contenuto nell'estere, con difficoltà deprotonare il carbonio alfa dell'estere formando un alcool, ione alcolato RO- si neutralizzano immediatamente formando un sale dell'acido carbossilico RCOO- Na+, Reazioni degli esteri con basi forti Gli esteri sono costituiti dall'acile di un acido carbossilico e da un gruppo alcossido dell'alcol esterificato, un'idrolisi basica o SAPONIFICAZIONE genera alcool ROH, con facilità sostituire (SNAC) l'alcossido uguale dell'estere ridando lo stesso estere di partenza, SNAC in cui OH- sostituisce l'alcossido che si trova nell'estere dà luogo ad un acido carbossilico RCOOH, ione alcolato RO- si neutralizzano immediatamente formando alcool ROH, alcossidi come CH3O- metilato o metossido, acido carbossilico RCOOH si neutralizzano immediatamente formando alcool ROH, CH3O- metilato o metossido può essere alcossido diverso da quello contenuto nell'estere, alcossido uguale a quello contenuto nell'estere può con facilità sostituire (SNAC) l'alcossido uguale dell'estere, Reazioni degli esteri con basi forti possono essere OH- idrossidi