WARNING:
JavaScript is turned OFF. None of the links on this concept map will
work until it is reactivated.
If you need help turning JavaScript On, click here.
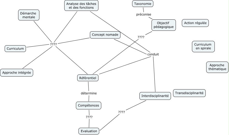
Cette carte de concepts créée avec IHMC CmapTools traite de: CC_TP3-1_C05, Démarche mentale ???? Référentiel, Curriculum ???? Référentiel, Référentiel détermine Compétences, Analyse des tâches et des fonctions ???? Référentiel, Analyse des tâches et des fonctions conduit Interdisciplinarité, Référentiel conduit Interdisciplinarité, Interdisciplinarité ???? Evaluation, Taxonomie préconise Objectif pédagogique, Compétences ???? Evaluation, Objectif pédagogique ???? Référentiel, Concept nomade ???? Référentiel, Approche intégrée ???? Référentiel, Concept nomade conduit Interdisciplinarité