WARNING:
JavaScript is turned OFF. None of the links on this concept map will
work until it is reactivated.
If you need help turning JavaScript On, click here.
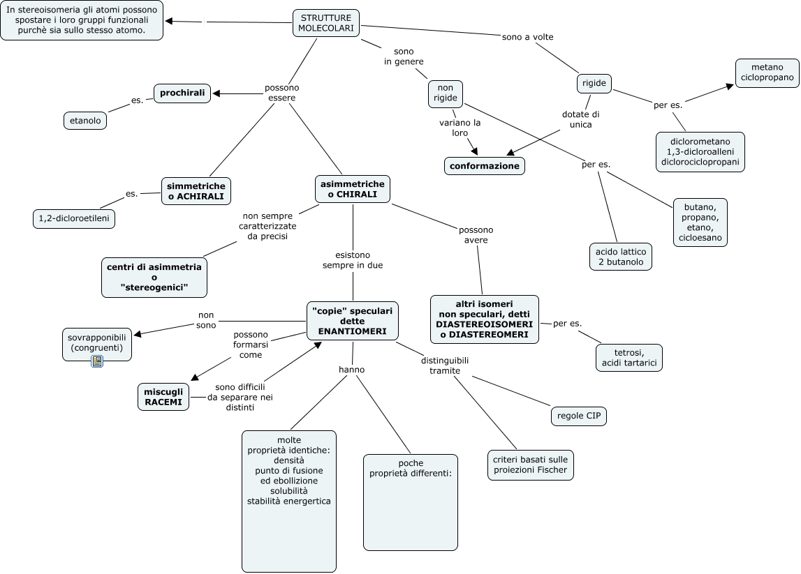
Questa Cmap, creata con IHMC CmapTools, contiene informazioni relative a: Stereoisomeria, asimmetriche o CHIRALI possono avere altri isomeri non speculari, detti DIASTEREOISOMERI o DIASTEREOMERI, non rigide per es. acido lattico 2 butanolo, non rigide variano la loro conformazione, "copie" speculari dette ENANTIOMERI possono formarsi come miscugli RACEMI, "copie" speculari dette ENANTIOMERI distinguibili tramite criteri basati sulle proiezioni Fischer, "copie" speculari dette ENANTIOMERI hanno molte proprietà identiche: densità punto di fusione ed ebollizione solubilità stabilità energertica, rigide dotate di unica conformazione, asimmetriche o CHIRALI non sempre caratterizzate da precisi centri di asimmetria o "stereogenici", "copie" speculari dette ENANTIOMERI non sono sovrapponibili (congruenti), STRUTTURE MOLECOLARI possono essere simmetriche o ACHIRALI, STRUTTURE MOLECOLARI sono in genere non rigide, STRUTTURE MOLECOLARI In stereoisomeria gli atomi possono spostare i loro gruppi funzionali purchè sia sullo stesso atomo., miscugli RACEMI sono difficili da separare nei distinti "copie" speculari dette ENANTIOMERI, altri isomeri non speculari, detti DIASTEREOISOMERI o DIASTEREOMERI per es. tetrosi, acidi tartarici, asimmetriche o CHIRALI esistono sempre in due "copie" speculari dette ENANTIOMERI, rigide per es. diclorometano 1,3-dicloroalleni diclorociclopropani, STRUTTURE MOLECOLARI possono essere asimmetriche o CHIRALI, rigide per es. metano ciclopropano, prochirali es. etanolo, "copie" speculari dette ENANTIOMERI hanno poche proprietà differenti: