WARNING:
JavaScript is turned OFF. None of the links on this concept map will
work until it is reactivated.
If you need help turning JavaScript On, click here.
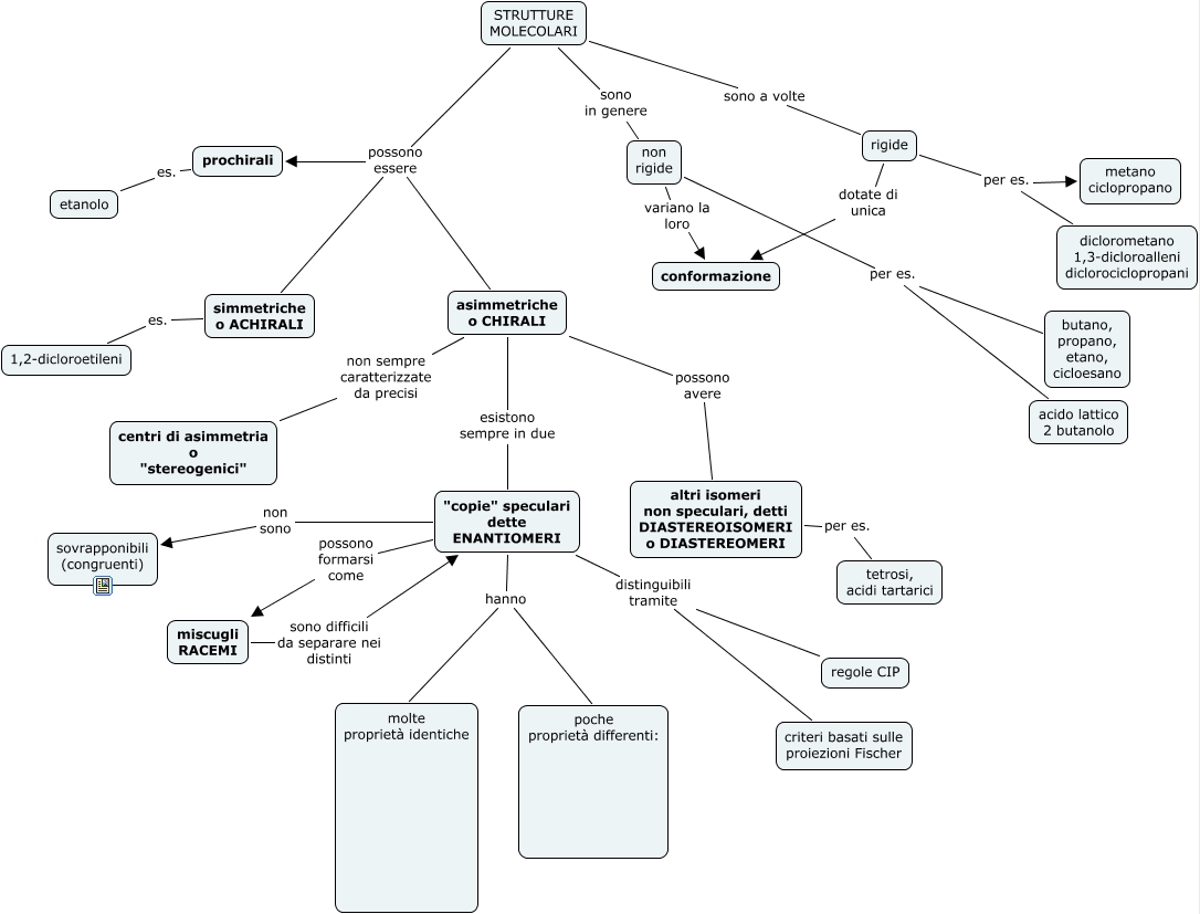
Questa Cmap, creata con IHMC CmapTools, contiene informazioni relative a: Stereoisomeria, "copie" speculari dette ENANTIOMERI distinguibili tramite criteri basati sulle proiezioni Fischer, "copie" speculari dette ENANTIOMERI possono formarsi come miscugli RACEMI, non rigide variano la loro conformazione, non rigide per es. acido lattico 2 butanolo, asimmetriche o CHIRALI possono avere altri isomeri non speculari, detti DIASTEREOISOMERI o DIASTEREOMERI, "copie" speculari dette ENANTIOMERI hanno molte proprietà identiche, rigide dotate di unica conformazione, "copie" speculari dette ENANTIOMERI non sono sovrapponibili (congruenti), asimmetriche o CHIRALI non sempre caratterizzate da precisi centri di asimmetria o "stereogenici", STRUTTURE MOLECOLARI sono in genere non rigide, STRUTTURE MOLECOLARI possono essere simmetriche o ACHIRALI, miscugli RACEMI sono difficili da separare nei distinti "copie" speculari dette ENANTIOMERI, altri isomeri non speculari, detti DIASTEREOISOMERI o DIASTEREOMERI per es. tetrosi, acidi tartarici, asimmetriche o CHIRALI esistono sempre in due "copie" speculari dette ENANTIOMERI, rigide per es. diclorometano 1,3-dicloroalleni diclorociclopropani, rigide per es. metano ciclopropano, STRUTTURE MOLECOLARI possono essere asimmetriche o CHIRALI, prochirali es. etanolo, simmetriche o ACHIRALI es. 1,2-dicloroetileni, "copie" speculari dette ENANTIOMERI hanno poche proprietà differenti: