WARNING:
JavaScript is turned OFF. None of the links on this concept map will
work until it is reactivated.
If you need help turning JavaScript On, click here.
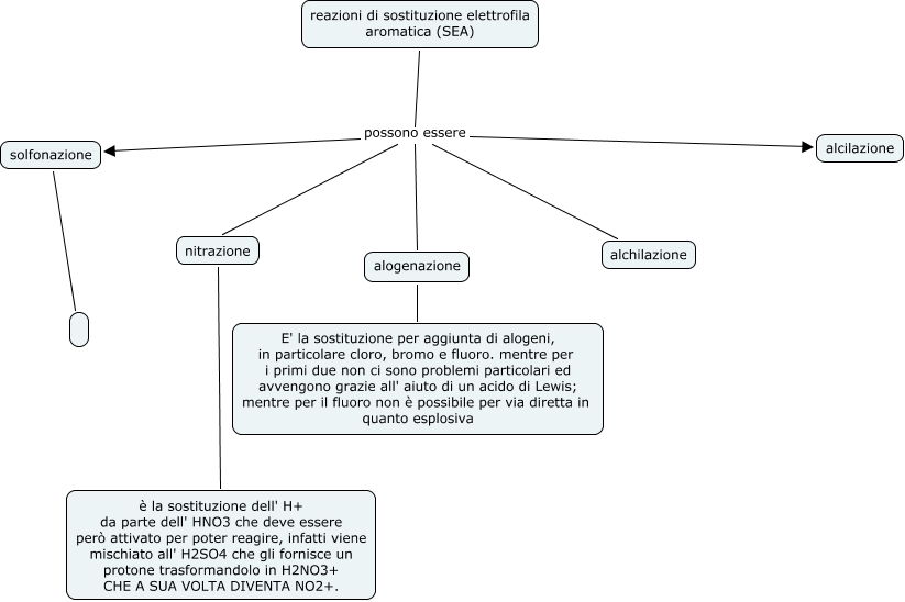
Questa Cmap, creata con IHMC CmapTools, contiene informazioni relative a: sea, reazioni di sostituzione elettrofila aromatica (SEA) possono essere solfonazione, reazioni di sostituzione elettrofila aromatica (SEA) possono essere nitrazione, alogenazione E' la sostituzione per aggiunta di alogeni, in particolare cloro, bromo e fluoro. mentre per i primi due non ci sono problemi particolari ed avvengono grazie all' aiuto di un acido di Lewis; mentre per il fluoro non è possibile per via diretta in quanto esplosiva, reazioni di sostituzione elettrofila aromatica (SEA) possono essere alchilazione, reazioni di sostituzione elettrofila aromatica (SEA) possono essere alcilazione, reazioni di sostituzione elettrofila aromatica (SEA) possono essere alogenazione, nitrazione è la sostituzione dell' H+ da parte dell' HNO3 che deve essere però attivato per poter reagire, infatti viene mischiato all' H2SO4 che gli fornisce un protone trasformandolo in H2NO3+ CHE A SUA VOLTA DIVENTA NO2+., solfonazione