WARNING:
JavaScript is turned OFF. None of the links on this concept map will
work until it is reactivated.
If you need help turning JavaScript On, click here.
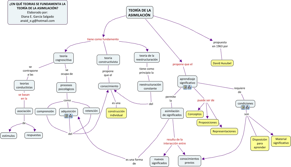
Este Cmap, tiene información relacionada con: TEORIA DE LA ASIMILACIÓN, asociación de estimulos, TEORÍA DE LA ASIMILACIÓN propone que el aprendizaje significativo, TEORÍA DE LA ASIMILACIÓN tiene como fundamento teoria cognoscitiva, asimilación de significados es una forma de adquisición, asimilación de significados resulta de la interacción entre nuevos significados, retención del conocimiento, teoria cognoscitiva se contrapone a las teorias conductistas, teorias conductistas se basan en la asociación, teoria cognoscitiva se ocupa de procesos psicológicos, adquisición del conocimiento, procesos psicológicos como adquisición, teoria de la reestructuración tiene como principio la reestructuración constante, reestructuración constante del conocimiento, condiciones son Disposición para aprender, aprendizaje significativo puede ser de Representaciones, procesos psicológicos como comprensión, comprensión del conocimiento, aprendizaje significativo puede ser de Conceptos, teoria constructivista propone que el conocimiento, procesos psicológicos como retención