WARNING:
JavaScript is turned OFF. None of the links on this concept map will
work until it is reactivated.
If you need help turning JavaScript On, click here.
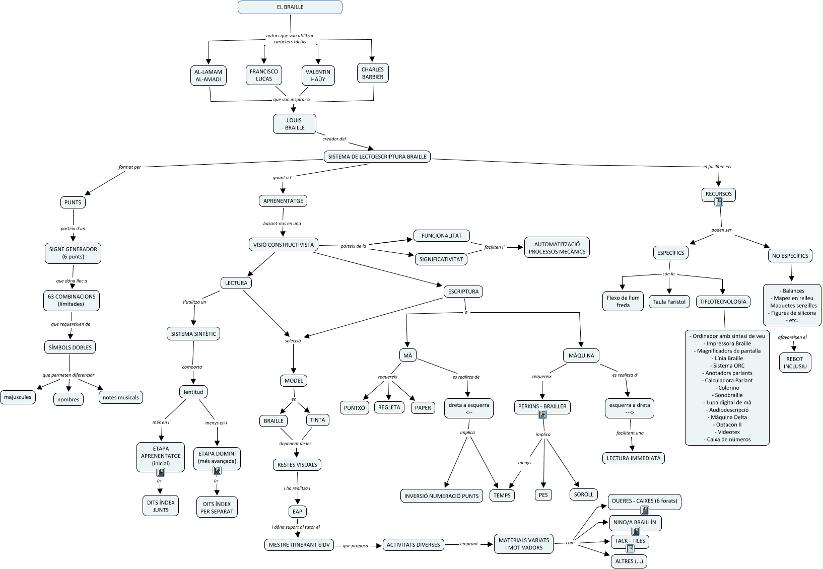
Este Cmap, tiene información relacionada con: Presentació mapa conceptual Braille, MÀQUINA requereix PERKINS - BRAILLER, VISIÓ CONSTRUCTIVISTA ???? LECTURA, MÀ requereix PAPER, LOUIS BRAILLE creador del SISTEMA DE LECTOESCRIPTURA BRAILLE, LECTURA selecció MODEL, MÀQUINA es realitza d' esquerra a dreta --->, EL BRAILLE autors que van utilitzar caràcters tàctils AL-LAMAM AL-AMADI, ESCRIPTURA a MÀQUINA, ESPECÍFICS són la Taula Faristol, PERKINS - BRAILLER implica SOROLL, FUNCIONALITAT faciliten l' SIGNIFICATIVITAT, NO ESPECÍFICS són - Balances - Mapes en relleu - Maquetes senzilles - Figures de silicona - etc., PERKINS - BRAILLER implica menys, MATERIALS VARIATS I MOTIVADORS com ALTRES (...), VISIÓ CONSTRUCTIVISTA parteix de la FUNCIONALITAT, EL BRAILLE autors que van utilitzar caràcters tàctils VALENTIN HAÜY, CHARLES BARBIER que van inspirar a LOUIS BRAILLE, SISTEMA DE LECTOESCRIPTURA BRAILLE quant a l' APRENENTATGE, APRENENTATGE basant-nos en una VISIÓ CONSTRUCTIVISTA, ESPECÍFICS són la TIFLOTECNOLOGIA