WARNING:
JavaScript is turned OFF. None of the links on this concept map will
work until it is reactivated.
If you need help turning JavaScript On, click here.
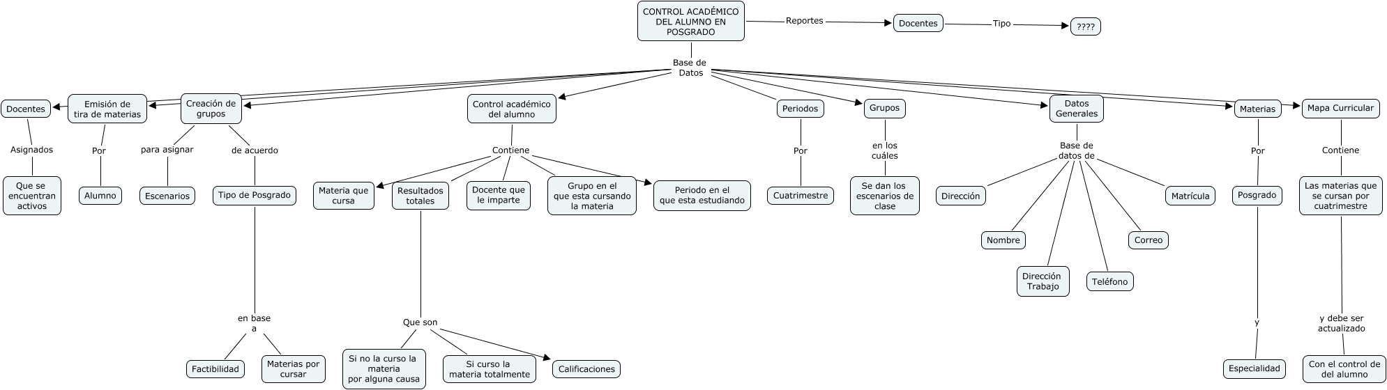
Este Cmap, tiene información relacionada con: Base de Datos de Control del Alumno, Resultados totales Que son Si no la curso la materia por alguna causa, Periodos Por Cuatrimestre, Docentes Tipo ????, Resultados totales Que son Si curso la materia totalmente, Control académico del alumno Contiene Docente que le imparte, Tipo de Posgrado en base a Materias por cursar, CONTROL ACADÉMICO DEL ALUMNO EN POSGRADO Base de Datos Materias, Control académico del alumno Contiene Grupo en el que esta cursando la materia, Control académico del alumno Contiene Materia que cursa, Grupos en los cuáles Se dan los escenarios de clase, Datos Generales Base de datos de Nombre, Creación de grupos de acuerdo Tipo de Posgrado, Control académico del alumno Contiene Resultados totales, CONTROL ACADÉMICO DEL ALUMNO EN POSGRADO Base de Datos Mapa Curricular, CONTROL ACADÉMICO DEL ALUMNO EN POSGRADO Base de Datos Datos Generales, Mapa Curricular Contiene Las materias que se cursan por cuatrimestre, Resultados totales Que son Calificaciones, Docentes Asignados Que se encuentran activos, Datos Generales Base de datos de Dirección Trabajo, Posgrado y Especialidad