WARNING:
JavaScript is turned OFF. None of the links on this concept map will
work until it is reactivated.
If you need help turning JavaScript On, click here.
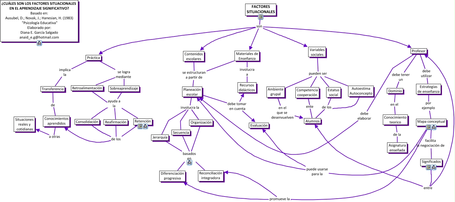
Este Cmap, tiene información relacionada con: FACTORES SITUACIONALES DEL APRENDIZAJE, Consolidación de los Conocimientos aprendidos, Sobreaprendizaje ayuda a la Retención, Planeación escolar involucra la Secuencia, Variables sociales pueden ser Ambiente grupal, Sobreaprendizaje ayuda a la Reafirmación, FACTORES SITUACIONALES son Contenidos escolares, Autoestima Autoconcepto de los Alumnos, Estrategias de enseñanza por ejemplo Mapa conceptual, Mapa conceptual facilita la negociación de Significados, Mapa conceptual puede usarse para la Evaluación, Mapa conceptual puede usarse para la Planeación escolar, Variables sociales pueden ser Competencia cooperación, Retención de los Conocimientos aprendidos, Jerarquía basados en Reconciliación integradora, Competencia cooperación ente Alumnos, Materiales de Enseñanza involucra a Recursos didácticos, Profesor debe tener un Dominio, Transferencia de Conocimientos aprendidos, Estatus social de los Alumnos, Práctica se logra mediante Retroalimentación