WARNING:
JavaScript is turned OFF. None of the links on this concept map will
work until it is reactivated.
If you need help turning JavaScript On, click here.
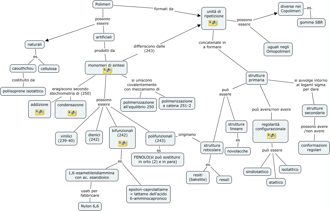
Questa Cmap, creata con IHMC CmapTools, contiene informazioni relative a: Senza titolo, bifunzionali (242) es. 1,6-esametilendiammina con ac. esandioico, regolarità configurazionale può essere sindiotattico, Polimeri possono essere artificiali, polifunzionali (243) es FENOLO(si può sostituire in orto (2) e in para), struttura primaria può essere struttura lineare, unità di ripetizione concatenate in a formare struttura primaria, monomeri di sintesi eragiscono secondo stechiometria di (250) addizione, struttura primaria si avvolge intorno ai legami sigma per dare strutture secondarie, strutture secondarie possono avere /non avere conformazioni regolari, naturali es. caouthchou, caouthchou costituito da poliisoprene isotattico, diverse nei Copolimeri es. gomma SBR, monomeri di sintesi possono essere dienici (242), monomeri di sintesi possono essere bifunzionali (242), monomeri di sintesi si uniscono covalentemente con meccanismo di polimerizzazione a catena 251-2, Polimeri formati da unità di ripetizione, monomeri di sintesi possono essere polifunzionali (243), monomeri di sintesi eragiscono secondo stechiometria di (250) condensazone, bifunzionali (242) es. epsilon-caprolattame = lattame dell'acido 6-amminocapronico, naturali es. cellulosa