WARNING:
JavaScript is turned OFF. None of the links on this concept map will
work until it is reactivated.
If you need help turning JavaScript On, click here.
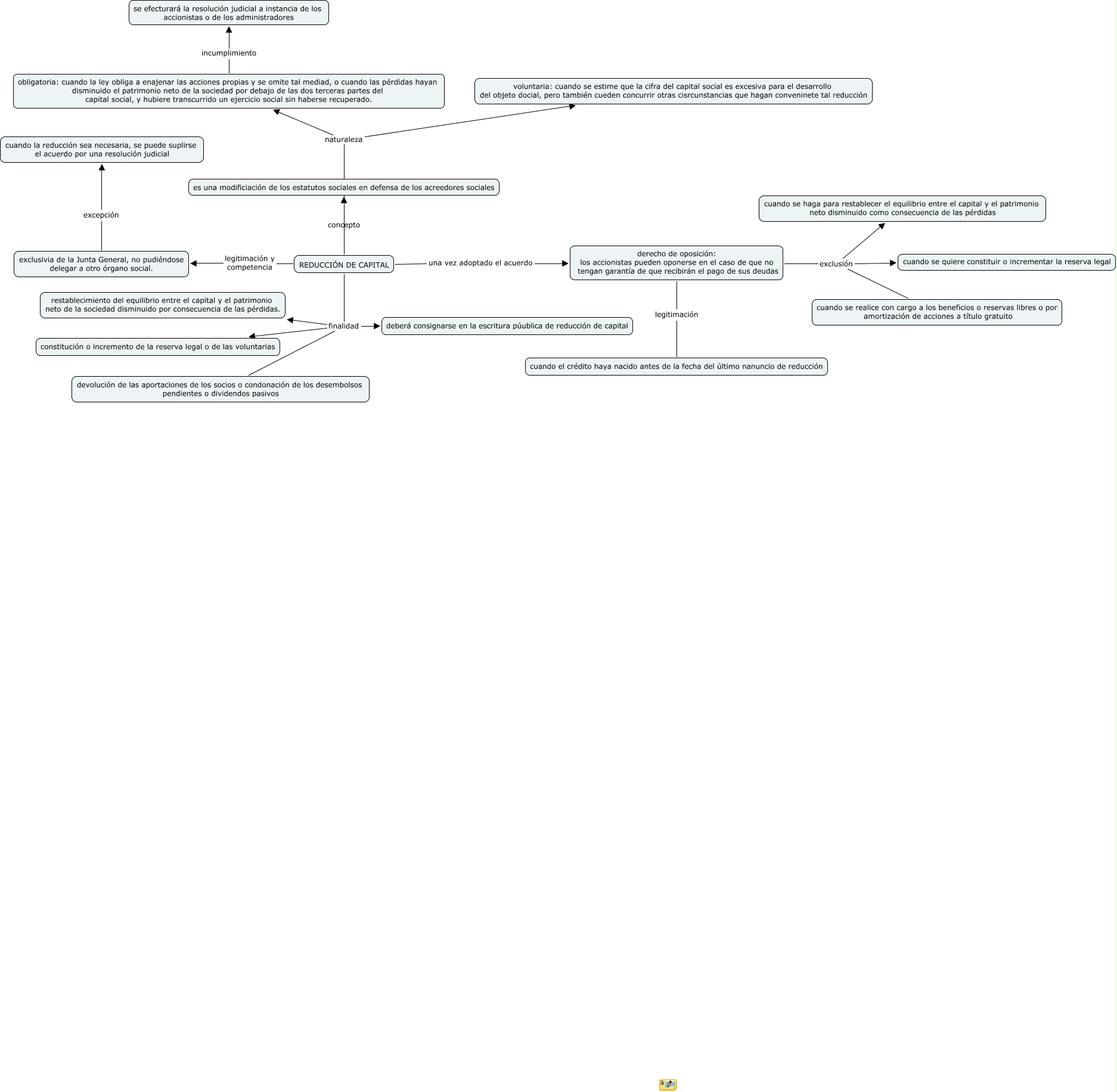
Este Cmap, tiene información relacionada con: escenario 10.2, REDUCCIÓN DE CAPITAL finalidad deberá consignarse en la escritura púublica de reducción de capital, derecho de oposición: los accionistas pueden oponerse en el caso de que no tengan garantía de que recibirán el pago de sus deudas legitimación cuando el crédito haya nacido antes de la fecha del último nanuncio de reducción, REDUCCIÓN DE CAPITAL naturaleza obligatoria: cuando la ley obliga a enajenar las acciones propias y se omite tal mediad, o cuando las pérdidas hayan disminuido el patrimonio neto de la sociedad por debajo de las dos terceras partes del capital social, y hubiere transcurrido un ejercicio social sin haberse recuperado., exclusivia de la Junta General, no pudiéndose delegar a otro órgano social. excepción cuando la reducción sea necesaria, se puede suplirse el acuerdo por una resolución judicial, REDUCCIÓN DE CAPITAL finalidad restablecimiento del equilibrio entre el capital y el patrimonio neto de la sociedad disminuido por consecuencia de las pérdidas., REDUCCIÓN DE CAPITAL finalidad devolución de las aportaciones de los socios o condonación de los desembolsos pendientes o dividendos pasivos, REDUCCIÓN DE CAPITAL una vez adoptado el acuerdo derecho de oposición: los accionistas pueden oponerse en el caso de que no tengan garantía de que recibirán el pago de sus deudas, derecho de oposición: los accionistas pueden oponerse en el caso de que no tengan garantía de que recibirán el pago de sus deudas exclusión cuando se haga para restablecer el equilibrio entre el capital y el patrimonio neto disminuido como consecuencia de las pérdidas, REDUCCIÓN DE CAPITAL naturaleza voluntaria: cuando se estime que la cifra del capital social es excesiva para el desarrollo del objeto docial, pero también cueden concurrir otras cisrcunstancias que hagan conveninete tal reducción, obligatoria: cuando la ley obliga a enajenar las acciones propias y se omite tal mediad, o cuando las pérdidas hayan disminuido el patrimonio neto de la sociedad por debajo de las dos terceras partes del capital social, y hubiere transcurrido un ejercicio social sin haberse recuperado. incumplimiento se efecturará la resolución judicial a instancia de los accionistas o de los administradores, REDUCCIÓN DE CAPITAL concepto es una modificiación de los estatutos sociales en defensa de los acreedores sociales, derecho de oposición: los accionistas pueden oponerse en el caso de que no tengan garantía de que recibirán el pago de sus deudas exclusión cuando se realice con cargo a los beneficios o reservas libres o por amortización de acciones a título gratuito, derecho de oposición: los accionistas pueden oponerse en el caso de que no tengan garantía de que recibirán el pago de sus deudas exclusión cuando se quiere constituir o incrementar la reserva legal, REDUCCIÓN DE CAPITAL finalidad constitución o incremento de la reserva legal o de las voluntarias, REDUCCIÓN DE CAPITAL legitimación y competencia exclusivia de la Junta General, no pudiéndose delegar a otro órgano social.