WARNING:
JavaScript is turned OFF. None of the links on this concept map will
work until it is reactivated.
If you need help turning JavaScript On, click here.
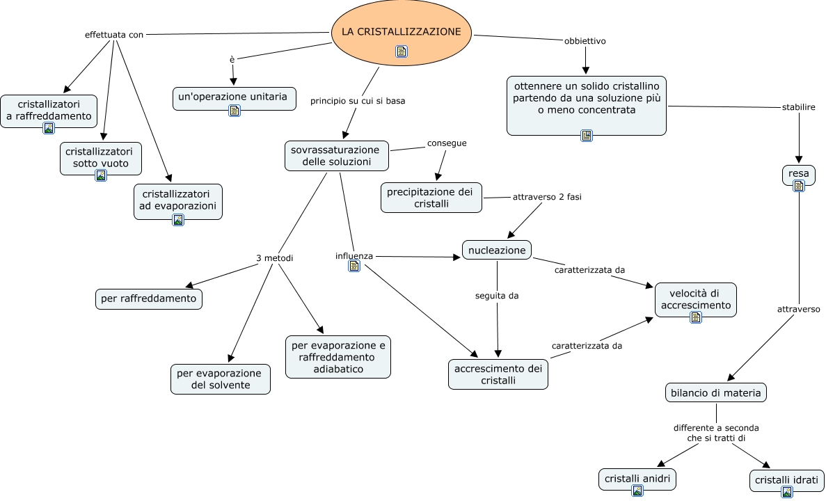
Questa Cmap, creata con IHMC CmapTools, contiene informazioni relative a: cristallizzazione, sovrassaturazione delle soluzioni 3 metodi per evaporazione e raffreddamento adiabatico, nucleazione caratterizzata da velocità di accrescimento, bilancio di materia differente a seconda che si tratti di cristalli anidri, sovrassaturazione delle soluzioni 3 metodi per raffreddamento, sovrassaturazione delle soluzioni 3 metodi per evaporazione del solvente, precipitazione dei cristalli attraverso 2 fasi nucleazione, ottennere un solido cristallino partendo da una soluzione più o meno concentrata stabilire resa, sovrassaturazione delle soluzioni consegue precipitazione dei cristalli, LA CRISTALLIZZAZIONE è un'operazione unitaria, accrescimento dei cristalli caratterizzata da velocità di accrescimento, nucleazione seguita da accrescimento dei cristalli, bilancio di materia differente a seconda che si tratti di cristalli idrati, sovrassaturazione delle soluzioni influenza nucleazione, LA CRISTALLIZZAZIONE effettuata con cristallizzatori ad evaporazioni, LA CRISTALLIZZAZIONE effettuata con cristallizatori a raffreddamento, LA CRISTALLIZZAZIONE obbiettivo ottennere un solido cristallino partendo da una soluzione più o meno concentrata, resa attraverso bilancio di materia, LA CRISTALLIZZAZIONE effettuata con cristallizzatori sotto vuoto, LA CRISTALLIZZAZIONE principio su cui si basa sovrassaturazione delle soluzioni, sovrassaturazione delle soluzioni influenza accrescimento dei cristalli