WARNING:
JavaScript is turned OFF. None of the links on this concept map will
work until it is reactivated.
If you need help turning JavaScript On, click here.
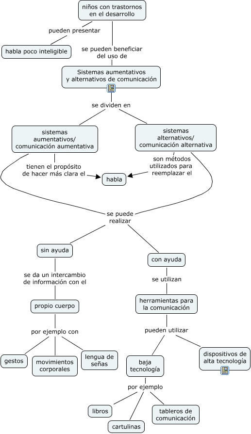
Este Cmap, tiene información relacionada con: Sistemas alternativos y aumentativos de comunicación, sistemas aumentativos/ comunicación aumentativa se puede realizar con ayuda, herramientas para la comunicación pueden utilizar baja tecnología, sistemas alternativos/ comunicación alternativa se puede realizar con ayuda, sistemas aumentativos/ comunicación aumentativa tienen el propósito de hacer más clara el habla, con ayuda se utilizan herramientas para la comunicación, propio cuerpo por ejemplo con gestos, sin ayuda se da un intercambio de información con el propio cuerpo, sistemas alternativos/ comunicación alternativa son métodos utilizados para reemplazar el habla, Sistemas aumentativos y alternativos de comunicación se dividen en sistemas alternativos/ comunicación alternativa, propio cuerpo por ejemplo con movimientos corporales, baja tecnología por ejemplo tableros de comunicación, baja tecnología por ejemplo libros, propio cuerpo por ejemplo con lengua de señas, Sistemas aumentativos y alternativos de comunicación se dividen en sistemas aumentativos/ comunicación aumentativa, niños con trastornos en el desarrollo se pueden beneficiar del uso de Sistemas aumentativos y alternativos de comunicación, herramientas para la comunicación pueden utilizar dispositivos de alta tecnología, sistemas alternativos/ comunicación alternativa se puede realizar sin ayuda, baja tecnología por ejemplo cartulinas, niños con trastornos en el desarrollo pueden presentar habla poco inteligible, sistemas aumentativos/ comunicación aumentativa se puede realizar sin ayuda