Warning:
JavaScript is turned OFF. None of the links on this page will work until it is reactivated.
If you need help turning JavaScript On, click here.
The Concept Map you are trying to access has information related to:
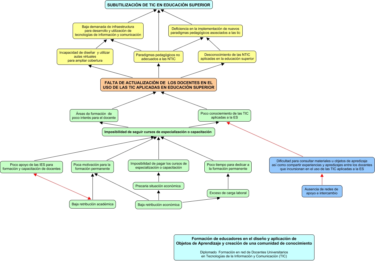
arbol de problemas 5 SIMPLIFICADO DOCENTE, Baja retribución académica Poca motivación para la formación permanente, Poco conociemiento de las TIC aplicadas a la ES FALTA DE ACTUALIZACIÓN DE LOS DOCENTES EN EL USO DE LAS TIC APLICADAS EN EDUCACIÓN SUPERIOR, Imposibilidad de pagar los cursos de especialización o capacitación Imposibilidad de seguir cursos de especialización o capacitación, FALTA DE ACTUALIZACIÓN DE LOS DOCENTES EN EL USO DE LAS TIC APLICADAS EN EDUCACIÓN SUPERIOR Paradigmas pedagógicos no adecuados a las NTIC, Poco apoyo de las IES para formación y capacitación de docentes Imposibilidad de seguir cursos de especialización o capacitación, Poco apoyo de las IES para formación y capacitación de docentes Baja retribución académica, Paradigmas pedagógicos no adecuados a las NTIC SUBUTILIZACIÓN DE TIC EN EDUCACIÓN SUPERIOR, Ausencia de redes de apoyo e intercambio Dificultad para consultar materiales u objetos de apredizaje así como compartir experiencias y apredizajes entre los docentes que incursionan en el uso de las TIC aplicadas a la ES, FALTA DE ACTUALIZACIÓN DE LOS DOCENTES EN EL USO DE LAS TIC APLICADAS EN EDUCACIÓN SUPERIOR Desconocimiento de las NTIC aplicadas en la educación superior, Exceso de carga laboral Poco tiempo para dedicar a la formación permanente