IHMC Public Cmaps (2)

    AAAAA_GERADO JUAN AMAYO CORTES CABAÑAS 2

        Recursos para MAPA PRINCIPAL JARUMI
        CAMINAR.cmap
        CORRER.cmap
        FLEXIBILIDAD.cmap
        FLEXIBILIDAD ESPECIAL.cmap
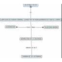
        FUERZA.cmap
        FUERZA DE RESISTENCIA.cmap
        FUERZA EXPLOSIVA.cmap
        FUERZA RAPIDA.cmap
        LANZAR.cmap
        MAPA PRINCIPAL JARUMI.cmap
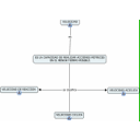
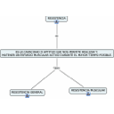
        RESISTENCIA.cmap
        RESISTENCIA GENERAL.cmap
        RESISTENCIA MUSCULAR.cmap
        SALTAR.cmap
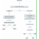
        VELOCIDAD.cmap
        VELOCIDAD ACICLICA.cmap
        VELOCIDAD CICLICA.cmap
        VELOCIDAD DE REACCION.cmap