WARNING:
JavaScript is turned OFF. None of the links on this concept map will
work until it is reactivated.
If you need help turning JavaScript On, click here.
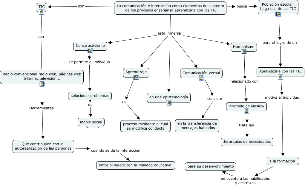
Este Cmap, tiene información relacionada con: La comunicación, La comunicación e interacción como elementos de sustento de los procesos enseñansa aprendizaje con las TIC son TIC, La comunicación e interacción como elementos de sustento de los procesos enseñansa aprendizaje con las TIC busca Población escolar haga uso de las TIC, Piramide de Maslow trata las Jerarquias de necesidades, Que contribuyen con la autorealización de las personas cuando se da la interacción entre el sujeto con la realidad educativa, La comunicación e interacción como elementos de sustento de los procesos enseñansa aprendizaje con las TIC esta inmersa en una epistemología, Población escolar haga uso de las TIC para el logro de un Aprendizaje con las TIC, TIC son Radio convencional radio web, páginas web Internet,televisión,..., a la formación en cuanto a las habilidades y destrezas para su desenvolvimiento, Aprendizaje con las TIC motiva al individuo a la formación, Radio convencional radio web, páginas web Internet,televisión,... Herramientas Que contribuyen con la autorealización de las personas, La comunicación e interacción como elementos de sustento de los procesos enseñansa aprendizaje con las TIC esta inmersa Aprendizaje, Humanismo relacionado con Piramide de Maslow, Comunicación verbal consiste en la transferencia de mensajes hablados, Constructivismo Le permite al individuo solucionar problemas, La comunicación e interacción como elementos de sustento de los procesos enseñansa aprendizaje con las TIC esta inmersa Comunicación verbal, La comunicación e interacción como elementos de sustento de los procesos enseñansa aprendizaje con las TIC esta inmersa Constructivismo, solucionar problemas de índole social, La comunicación e interacción como elementos de sustento de los procesos enseñansa aprendizaje con las TIC esta inmersa Humanismo, Aprendizaje es proceso mediante el cual se modifica conducta