WARNING:
JavaScript is turned OFF. None of the links on this concept map will
work until it is reactivated.
If you need help turning JavaScript On, click here.
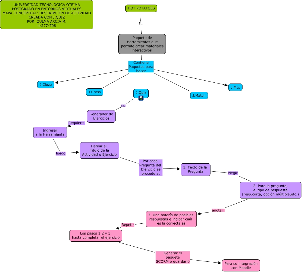
Este Cmap, tiene información relacionada con: hot potatoes, 1. Texto de la Pregunta elegir 2. Para la pregunta, el tipo de respuesta (resp.corta, opción múltiple,etc.), Paquete de Herramientas que permite crear materiales interactivos Contiene Paquetes para hacer J.Quiz, J.Quiz es Generador de Ejercicios, Definir el Título de la Actividad o Ejercicio Por cada Pregunta del Ejercicio se procede a: 1. Texto de la Pregunta, Paquete de Herramientas que permite crear materiales interactivos Contiene Paquetes para hacer J.Cross, Generador de Ejercicios Requiere Ingresar a la Herramienta, Paquete de Herramientas que permite crear materiales interactivos Contiene Paquetes para hacer J.Cloze, 2. Para la pregunta, el tipo de respuesta (resp.corta, opción múltiple,etc.) anotar 3. Una batería de posibles respuestas e indicar cuál es la correcta as, Paquete de Herramientas que permite crear materiales interactivos Contiene Paquetes para hacer J.MIx, 3. Una batería de posibles respuestas e indicar cuál es la correcta as Repetir Los pasos 1,2 y 3 hasta completar el ejercicio, Paquete de Herramientas que permite crear materiales interactivos Contiene Paquetes para hacer J.Match, Ingresar a la Herramienta luego Definir el Título de la Actividad o Ejercicio, HOT POTATOES Es Paquete de Herramientas que permite crear materiales interactivos, Los pasos 1,2 y 3 hasta completar el ejercicio Generar el paquete SCORM o guardarlo Para su integración con Moodle