WARNING:
JavaScript is turned OFF. None of the links on this concept map will
work until it is reactivated.
If you need help turning JavaScript On, click here.
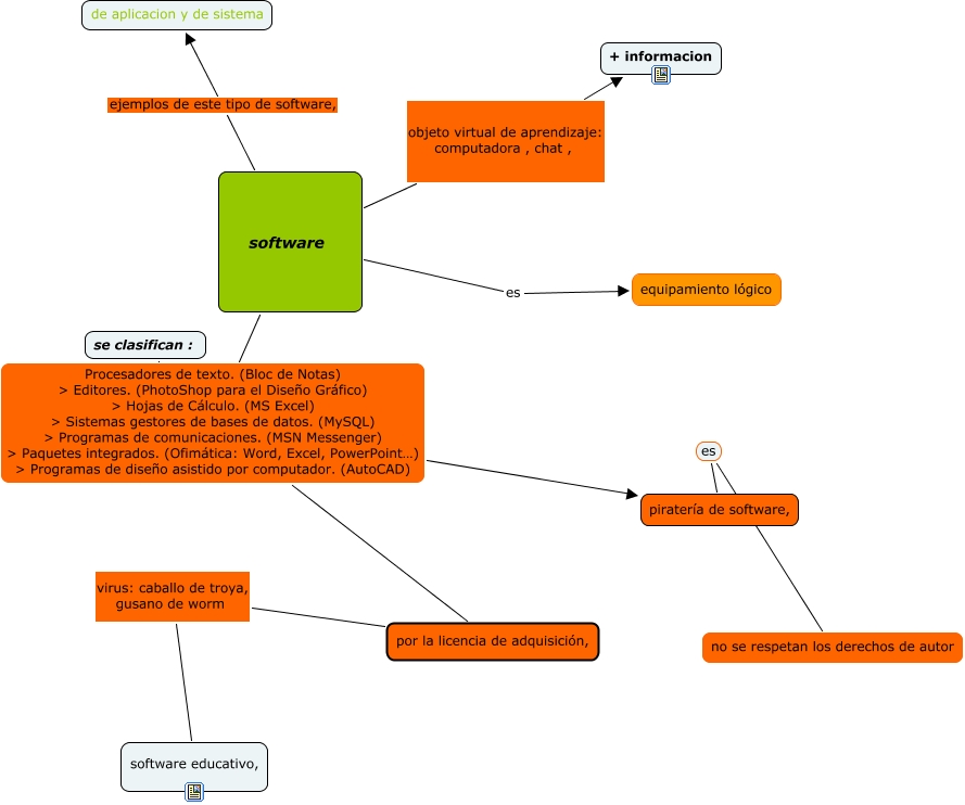
Este Cmap, tiene información relacionada con: diseño software, software ejemplos de este tipo de software, de aplicacion y de sistema, software Procesadores de texto. (Bloc de Notas) > Editores. (PhotoShop para el Diseño Gráfico) > Hojas de Cálculo. (MS Excel) > Sistemas gestores de bases de datos. (MySQL) > Programas de comunicaciones. (MSN Messenger) > Paquetes integrados. (Ofimática: Word, Excel, PowerPoint…) > Programas de diseño asistido por computador. (AutoCAD) se clasifican :, software Procesadores de texto. (Bloc de Notas) > Editores. (PhotoShop para el Diseño Gráfico) > Hojas de Cálculo. (MS Excel) > Sistemas gestores de bases de datos. (MySQL) > Programas de comunicaciones. (MSN Messenger) > Paquetes integrados. (Ofimática: Word, Excel, PowerPoint…) > Programas de diseño asistido por computador. (AutoCAD) piratería de software,, software objeto virtual de aprendizaje: computadora , chat , + informacion, por la licencia de adquisición, virus: caballo de troya, gusano de worm software educativo,, software Procesadores de texto. (Bloc de Notas) > Editores. (PhotoShop para el Diseño Gráfico) > Hojas de Cálculo. (MS Excel) > Sistemas gestores de bases de datos. (MySQL) > Programas de comunicaciones. (MSN Messenger) > Paquetes integrados. (Ofimática: Word, Excel, PowerPoint…) > Programas de diseño asistido por computador. (AutoCAD) por la licencia de adquisición,, piratería de software, es no se respetan los derechos de autor, software es equipamiento lógico