WARNING:
JavaScript is turned OFF. None of the links on this concept map will
work until it is reactivated.
If you need help turning JavaScript On, click here.
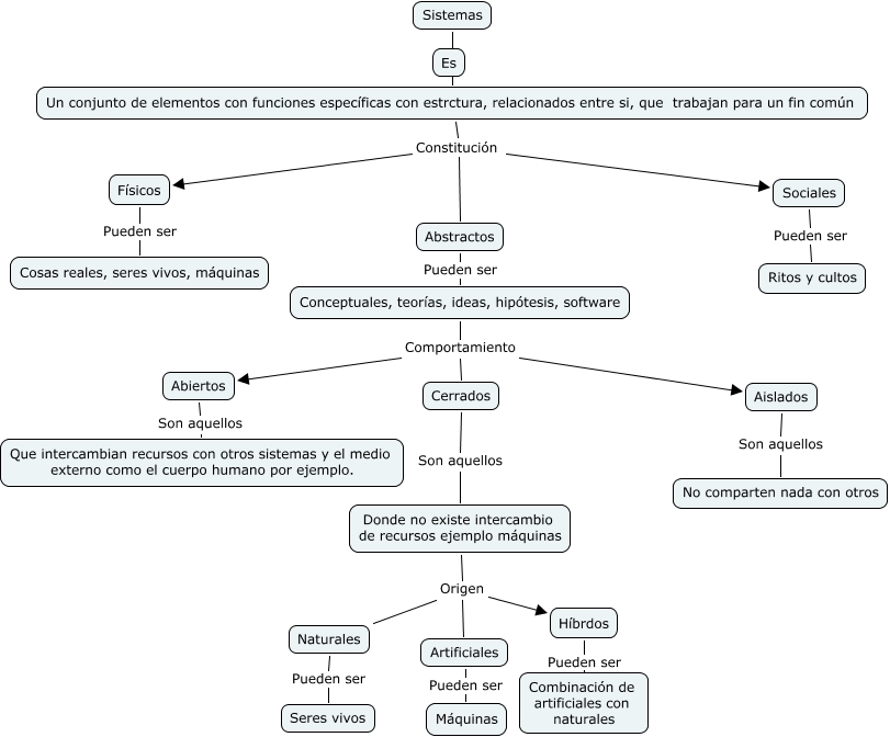
Este Cmap, tiene información relacionada con: Sistemas, Un conjunto de elementos con funciones específicas con estrctura, relacionados entre si, que trabajan para un fin común Constitución Físicos, Donde no existe intercambio de recursos ejemplo máquinas Origen Híbrdos, Conceptuales, teorías, ideas, hipótesis, software Comportamiento Aislados, Sistemas Un conjunto de elementos con funciones específicas con estrctura, relacionados entre si, que trabajan para un fin común, Conceptuales, teorías, ideas, hipótesis, software Comportamiento Abiertos, Un conjunto de elementos con funciones específicas con estrctura, relacionados entre si, que trabajan para un fin común Constitución Sociales, Físicos Pueden ser Cosas reales, seres vivos, máquinas, Sociales Pueden ser Ritos y cultos, Donde no existe intercambio de recursos ejemplo máquinas Origen Naturales, Naturales Pueden ser Seres vivos, Donde no existe intercambio de recursos ejemplo máquinas Origen Artificiales, Conceptuales, teorías, ideas, hipótesis, software Comportamiento Cerrados, Abiertos Son aquellos Que intercambian recursos con otros sistemas y el medio externo como el cuerpo humano por ejemplo., Un conjunto de elementos con funciones específicas con estrctura, relacionados entre si, que trabajan para un fin común Constitución Abstractos, Artificiales Pueden ser Máquinas, Cerrados Son aquellos Donde no existe intercambio de recursos ejemplo máquinas, Abstractos Pueden ser Conceptuales, teorías, ideas, hipótesis, software, Aislados Son aquellos No comparten nada con otros, Híbrdos Pueden ser Combinación de artificiales con naturales