WARNING:
JavaScript is turned OFF. None of the links on this concept map will
work until it is reactivated.
If you need help turning JavaScript On, click here.
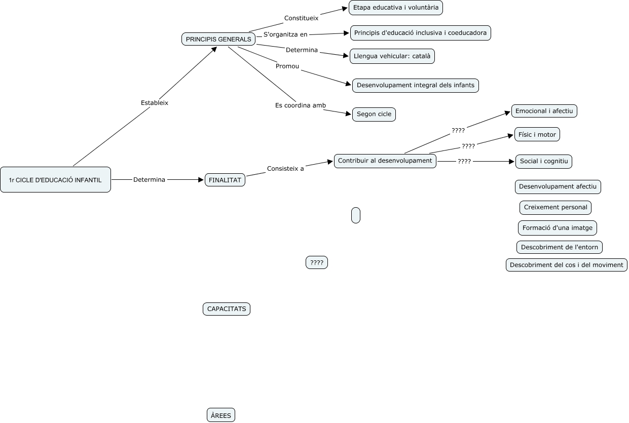
Este Cmap, tiene información relacionada con: mapa concep. decret 101, Contribuir al desenvolupament ???? Social i cognitiu, Contribuir al desenvolupament ???? Emocional i afectiu, 1r CICLE D'EDUCACIÓ INFANTIL Determina FINALITAT, PRINCIPIS GENERALS Es coordina amb Segon cicle, PRINCIPIS GENERALS Promou Desenvolupament integral dels infants, PRINCIPIS GENERALS S'organitza en Principis d'educació inclusiva i coeducadora, PRINCIPIS GENERALS Determina Llengua vehicular: català, FINALITAT Consisteix a Contribuir al desenvolupament, Contribuir al desenvolupament ???? Físic i motor, 1r CICLE D'EDUCACIÓ INFANTIL Estableix PRINCIPIS GENERALS, PRINCIPIS GENERALS Constitueix Etapa educativa i voluntària