WARNING:
JavaScript is turned OFF. None of the links on this concept map will
work until it is reactivated.
If you need help turning JavaScript On, click here.
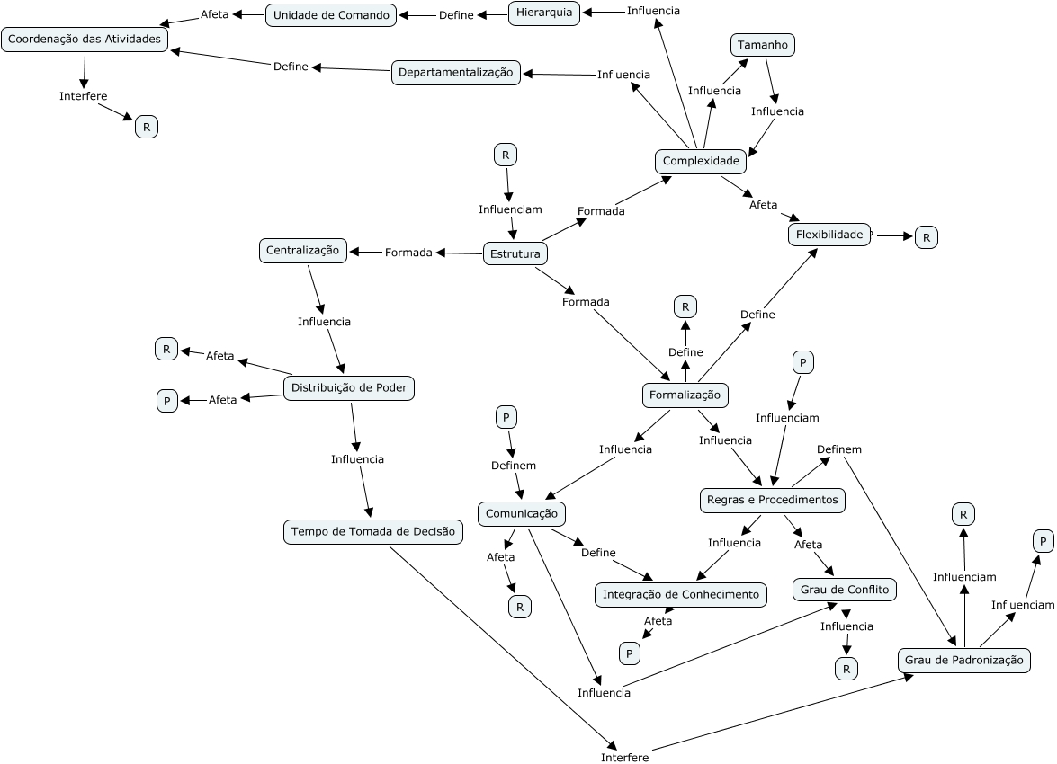
Esse mapa conceitual, produzido no IHMC CmapTools, tem a informação relacionada a: Estrutura, Comunicação Influencia Grau de Conflito, Formalização Influencia Regras e Procedimentos, Coordenação das Atividades Interfere R, Formalização Define R, Tempo de Tomada de Decisão Interfere Grau de Padronização, Regras e Procedimentos Definem Grau de Padronização, P Influenciam Regras e Procedimentos, Distribuição de Poder Afeta P, Complexidade Afeta Flexibilidade, Tamanho Influencia Complexidade, Estrutura Formada Centralização, Complexidade Influencia Departamentalização, Distribuição de Poder Afeta R, Integração de Conhecimento Afeta P, Formalização Define Flexibilidade, Hierarquia Define Unidade de Comando, Comunicação Afeta R, Departamentalização Define Coordenação das Atividades, Complexidade Influencia Tamanho, Comunicação Define Integração de Conhecimento