WARNING:
JavaScript is turned OFF. None of the links on this concept map will
work until it is reactivated.
If you need help turning JavaScript On, click here.
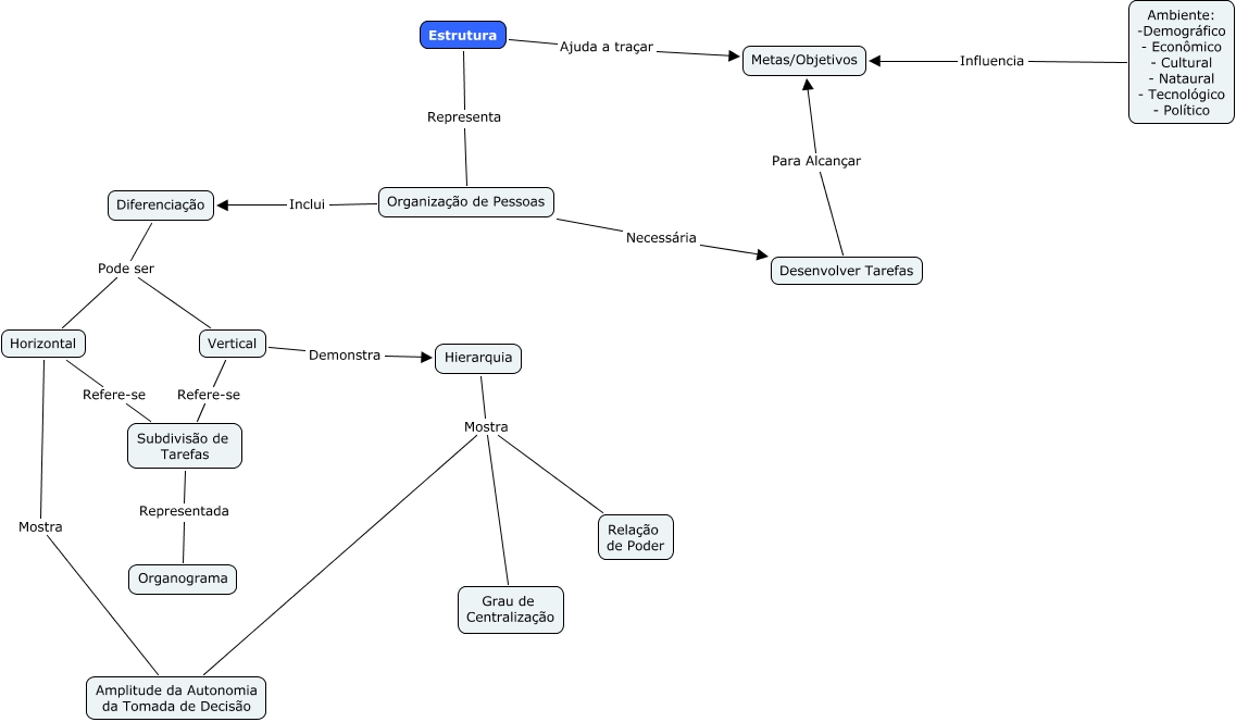
Esse mapa conceitual, produzido no IHMC CmapTools, tem a informação relacionada a: Mapa Conceitual Estrutura Desenvolvido em sala, Estrutura Representa Organização de Pessoas, Hierarquia Mostra Grau de Centralização, Desenvolver Tarefas Para Alcançar Metas/Objetivos, Estrutura Ajuda a traçar Metas/Objetivos, Horizontal Refere-se Subdivisão de Tarefas, Horizontal Mostra Amplitude da Autonomia da Tomada de Decisão, Ambiente: -Demográfico - Econômico - Cultural - Nataural - Tecnológico - Político Influencia Metas/Objetivos, Vertical Demonstra Hierarquia, Organização de Pessoas Inclui Diferenciação, Organização de Pessoas Necessária Desenvolver Tarefas, Subdivisão de Tarefas Representada Organograma, Diferenciação Pode ser Horizontal, Hierarquia Mostra Amplitude da Autonomia da Tomada de Decisão, Diferenciação Pode ser Vertical, Vertical Refere-se Subdivisão de Tarefas, Hierarquia Mostra Relação de Poder