WARNING:
JavaScript is turned OFF. None of the links on this concept map will
work until it is reactivated.
If you need help turning JavaScript On, click here.
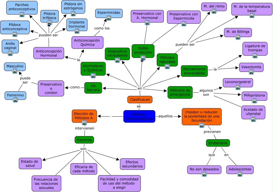
Este Cmap, tiene información relacionada con: Métodos Anticonceptivos, Hormolanes y Químicos la Anticoncepción Hormonal, Doble protección ???? Preservativo con Espermicida, De barrera como Preservativo o condon, Anticoncepción Hormonal pueden ser Pildora sin estrógenos, Parcialmente irreversibles la Ligadura de trompas, Factores son Frecuencia de las relaciones sexuales, Embarazos en Adolescentes, Anticoncepción Química como los Espermicidas, Métodos naturales pueden ser M. del ritmo, Clasificacan en Métodos de emergencia, Factores son Facilidad y comodidad de uso del método a elegir, Clasificacan en Doble protección, Clasificacan en Parcialmente irreversibles, Embarazos que No son deseados, Impiden o reducen la posibilidad de una fecundación previenen Embarazos, Métodos Anticonceptivos aquellos Impiden o reducen la posibilidad de una fecundación, Anticoncepción Hormonal pueden ser Píldora anticonceptiva, Anticoncepción Hormonal pueden ser Pildora trifásica, Preservativo o condon puede ser Femenino, Anticoncepción Hormonal pueden ser Implante hormonal