WARNING:
JavaScript is turned OFF. None of the links on this concept map will
work until it is reactivated.
If you need help turning JavaScript On, click here.
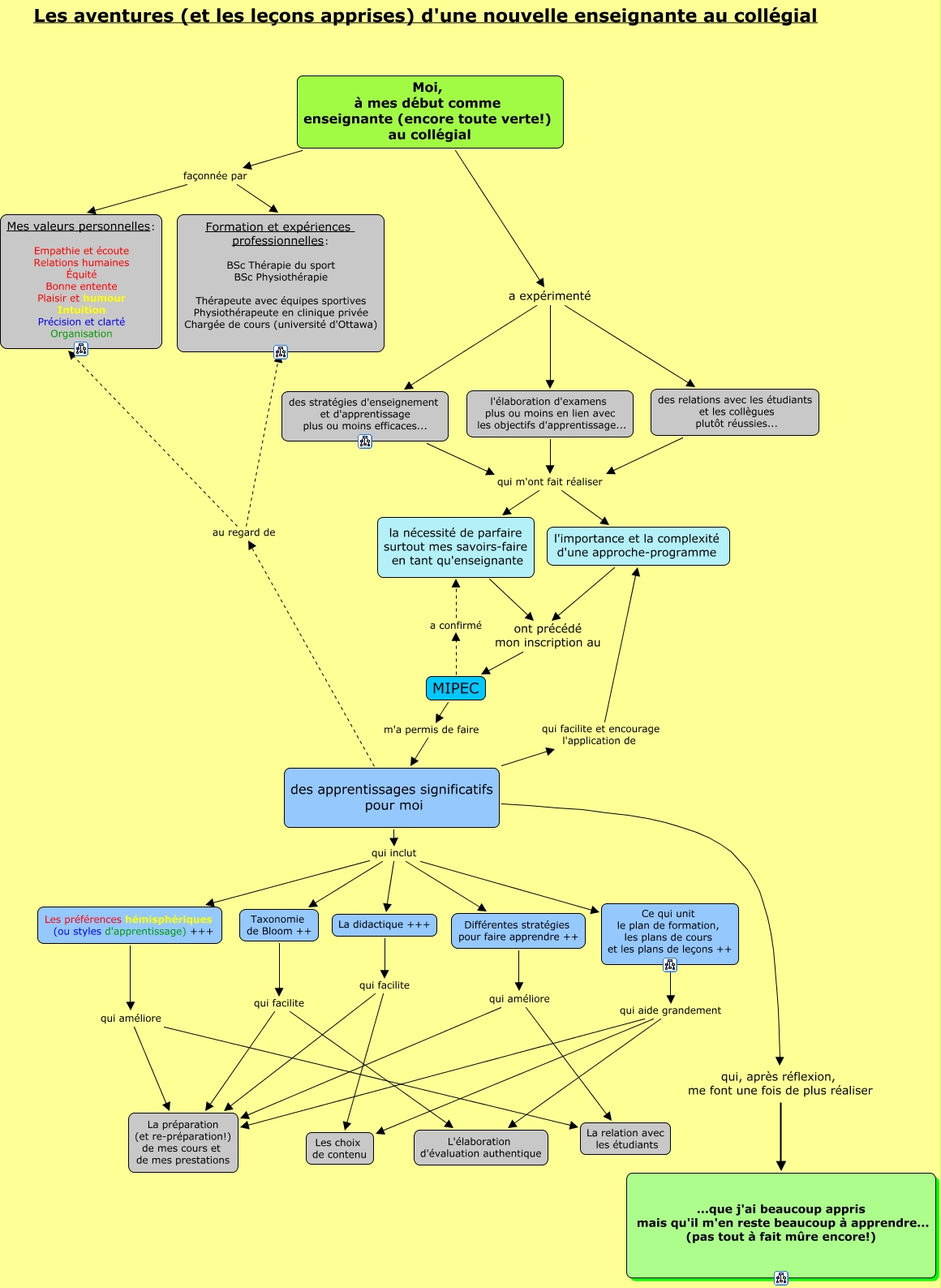
Cette carte de concepts créée avec IHMC CmapTools traite de: Réseau de concept MIPEC, Les préférences hémisphériques (ou styles d'apprentissage) +++ qui améliore La préparation (et re-préparation!) de mes cours et de mes prestations, Différentes stratégies pour faire apprendre ++ qui améliore La préparation (et re-préparation!) de mes cours et de mes prestations, la nécessité de parfaire surtout mes savoirs-faire en tant qu'enseignante ont précédé mon inscription au MIPEC, La didactique +++ qui facilite La préparation (et re-préparation!) de mes cours et de mes prestations, Ce qui unit le plan de formation, les plans de cours et les plans de leçons ++ qui aide grandement L'élaboration d'évaluation authentique, des apprentissages significatifs pour moi qui facilite et encourage l'application de l'importance et la complexité d'une approche-programme, Ce qui unit le plan de formation, les plans de cours et les plans de leçons ++ qui aide grandement Les choix de contenu, Taxonomie de Bloom ++ qui facilite L'élaboration d'évaluation authentique, La didactique +++ qui facilite Les choix de contenu, des apprentissages significatifs pour moi qui inclut Les préférences hémisphériques (ou styles d'apprentissage) +++, Moi, à mes début comme enseignante (encore toute verte!) au collégial façonnée par Mes valeurs personnelles: Empathie et écoute Relations humaines Équité Bonne entente Plaisir et humour Intuition Précision et clarté Organisation, des apprentissages significatifs pour moi qui inclut La didactique +++, des apprentissages significatifs pour moi qui inclut Différentes stratégies pour faire apprendre ++, Les préférences hémisphériques (ou styles d'apprentissage) +++ qui améliore La relation avec les étudiants, MIPEC a confirmé la nécessité de parfaire surtout mes savoirs-faire en tant qu'enseignante, des apprentissages significatifs pour moi qui inclut Ce qui unit le plan de formation, les plans de cours et les plans de leçons ++, Moi, à mes début comme enseignante (encore toute verte!) au collégial a expérimenté des relations avec les étudiants et les collègues plutôt réussies..., des stratégies d'enseignement et d'apprentissage plus ou moins efficaces... qui m'ont fait réaliser la nécessité de parfaire surtout mes savoirs-faire en tant qu'enseignante, l'élaboration d'examens plus ou moins en lien avec les objectifs d'apprentissage... qui m'ont fait réaliser la nécessité de parfaire surtout mes savoirs-faire en tant qu'enseignante, l'importance et la complexité d'une approche-programme ont précédé mon inscription au MIPEC