WARNING:
JavaScript is turned OFF. None of the links on this concept map will
work until it is reactivated.
If you need help turning JavaScript On, click here.
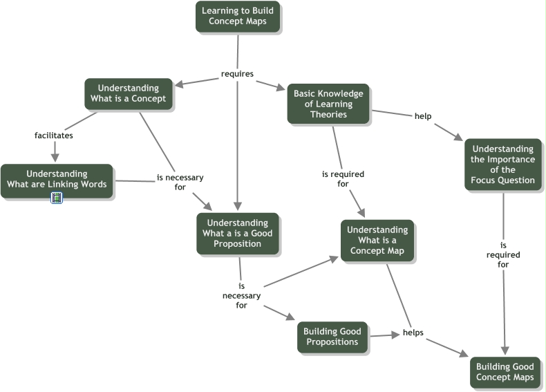
This Concept Map, created with IHMC CmapTools, has information related to: Learning To Build Concept Maps, Understanding What a is a Good Proposition is necessary for Building Good Propositions, Understanding What is a Concept is necessary for Understanding What a is a Good Proposition, Learning to Build Concept Maps requires Understanding What a is a Good Proposition, Understanding What is a Concept facilitates Understanding What are Linking Words, Building Good Propositions helps Building Good Concept Maps, Basic Knowledge of Learning Theories help Understanding the Importance of the Focus Question, Learning to Build Concept Maps requires Understanding What is a Concept, Basic Knowledge of Learning Theories is required for Understanding What is a Concept Map, Understanding the Importance of the Focus Question is required for Building Good Concept Maps, Understanding What a is a Good Proposition is necessary for Understanding What is a Concept Map, Understanding What is a Concept Map helps Building Good Concept Maps, Understanding What are Linking Words is necessary for Understanding What a is a Good Proposition, Learning to Build Concept Maps requires Basic Knowledge of Learning Theories