WARNING:
JavaScript is turned OFF. None of the links on this concept map will
work until it is reactivated.
If you need help turning JavaScript On, click here.
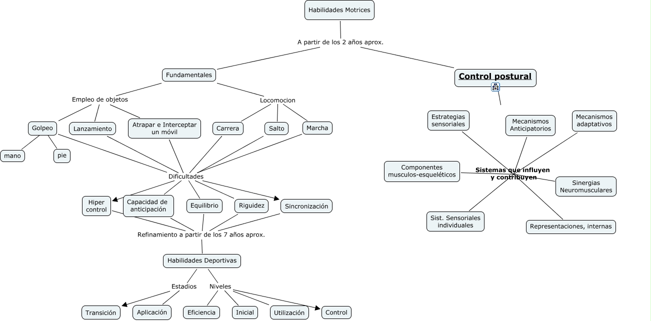
Este Cmap, tiene información relacionada con: cap 3, Habilidades Deportivas Estadios Aplicación, Lanzamiento Dificultades Hiper control, Atrapar e Interceptar un móvil Dificultades Riguidez, Habilidades Motrices A partir de los 2 años aprox. Control postural, Habilidades Deportivas Niveles Control, Lanzamiento Dificultades Capacidad de anticipación, Marcha Dificultades Capacidad de anticipación, Lanzamiento Dificultades Riguidez, Salto Dificultades Hiper control, Marcha Dificultades Sincronización, Fundamentales Empleo de objetos Golpeo, Golpeo Dificultades Riguidez, Marcha Dificultades Riguidez, Golpeo Dificultades Sincronización, Salto Dificultades Equilibrio, Control postural Sistemas que influyen y contribuyen Sinergias Neuromusculares, Fundamentales Locomocion Salto, Carrera Dificultades Sincronización, Control postural Sistemas que influyen y contribuyen Sist. Sensoriales individuales, Riguidez Refinamiento a partir de los 7 años aprox. Habilidades Deportivas