WARNING:
JavaScript is turned OFF. None of the links on this concept map will
work until it is reactivated.
If you need help turning JavaScript On, click here.
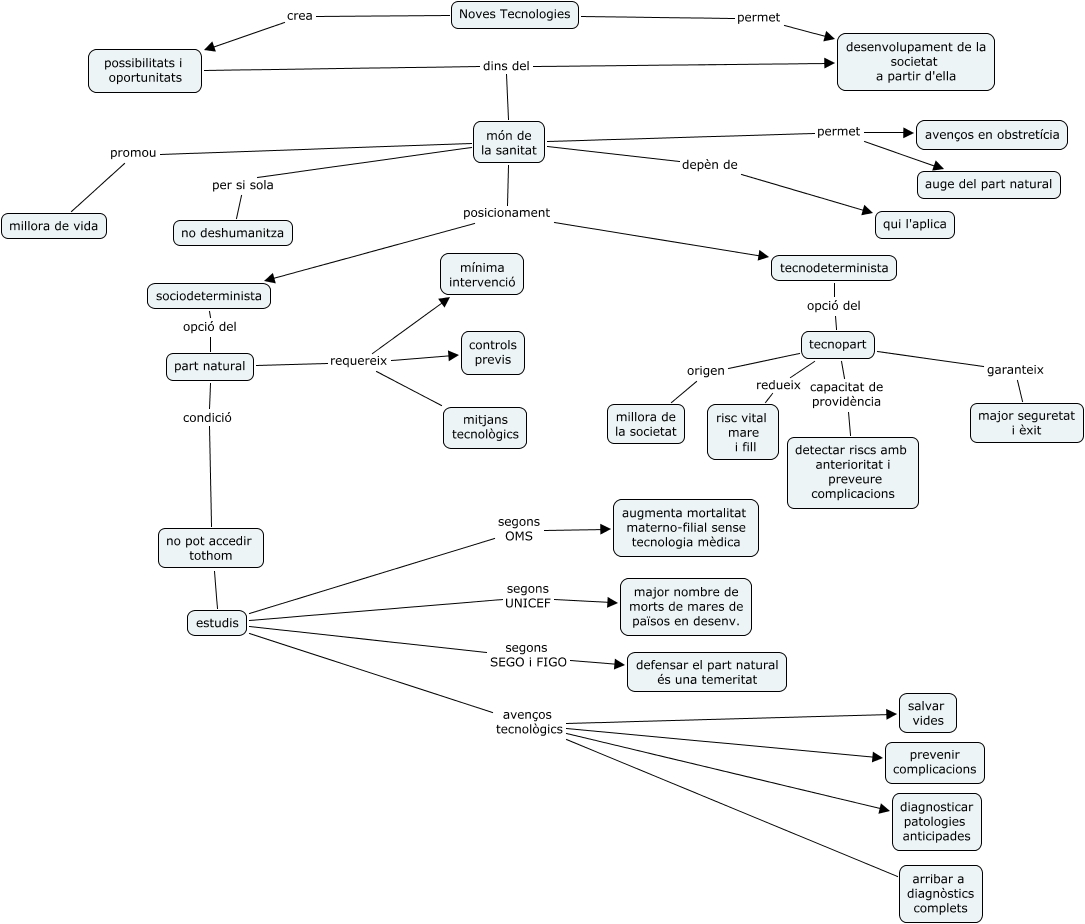
Este Cmap, tiene información relacionada con: 2011.11.20_19.00_Inma, món de la sanitat per si sola no deshumanitza, sociodeterminista opció del part natural, estudis avenços tecnològics salvar vides, tecnopart garanteix major seguretat i èxit, món de la sanitat depèn de qui l'aplica, part natural requereix controls previs, part natural requereix mitjans tecnològics, món de la sanitat permet avenços en obstretícia, no pot accedir tothom estudis, món de la sanitat permet auge del part natural, possibilitats i oportunitats dins del món de la sanitat, tecnopart redueix risc vital mare i fill, Noves Tecnologies permet desenvolupament de la societat a partir d'ella, món de la sanitat promou millora de vida, possibilitats i oportunitats dins del desenvolupament de la societat a partir d'ella, tecnopart origen millora de la societat, estudis segons UNICEF major nombre de morts de mares de països en desenv., món de la sanitat posicionament sociodeterminista, estudis avenços tecnològics prevenir complicacions, món de la sanitat posicionament tecnodeterminista