WARNING:
JavaScript is turned OFF. None of the links on this concept map will
work until it is reactivated.
If you need help turning JavaScript On, click here.
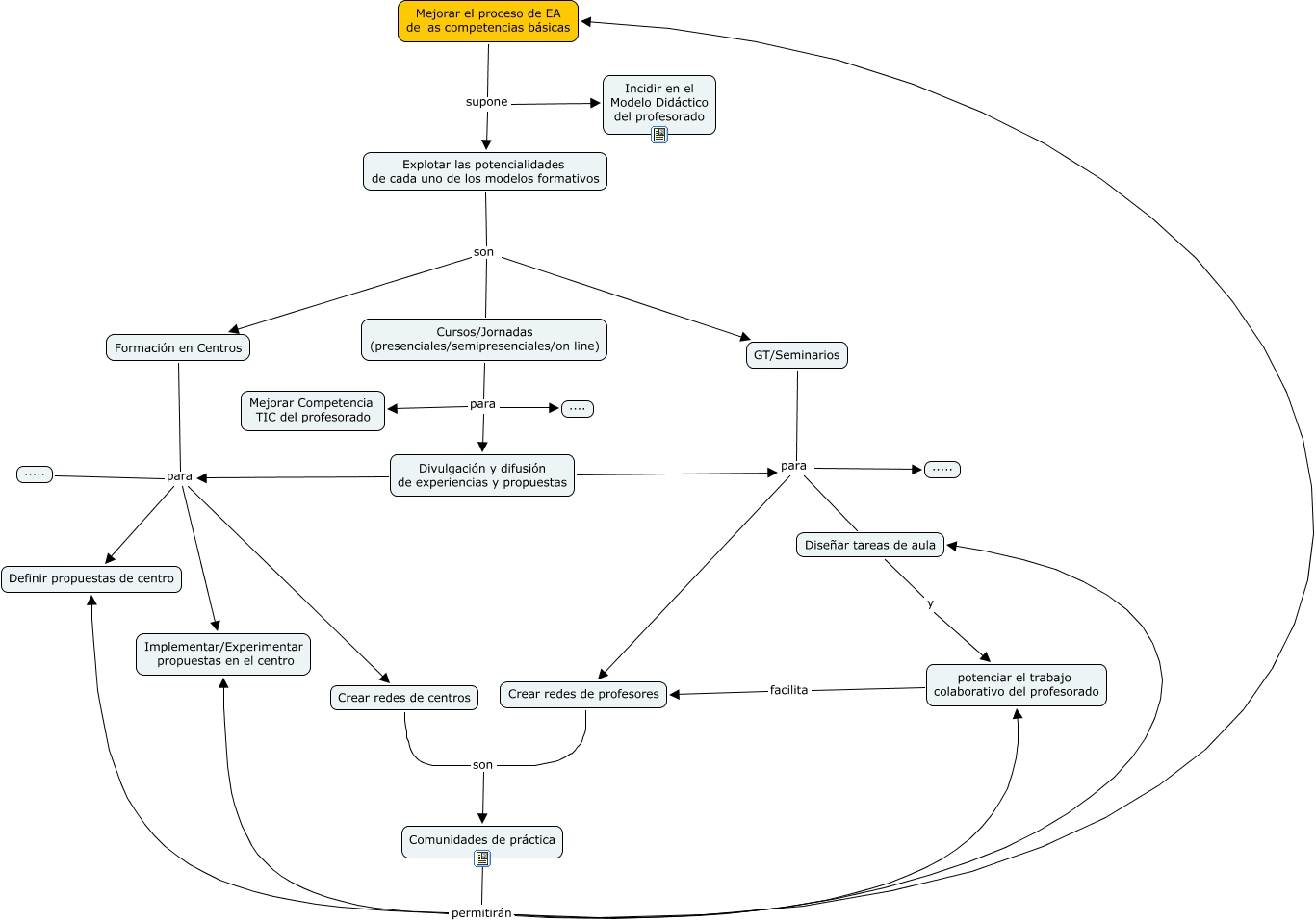
Este Cmap, tiene información relacionada con: mejorar el proceso de EA de las CCBB, Crear redes de profesores son Comunidades de práctica, Divulgación y difusión de experiencias y propuestas para ....., potenciar el trabajo colaborativo del profesorado facilita Crear redes de profesores, Explotar las potencialidades de cada uno de los modelos formativos son Cursos/Jornadas (presenciales/semipresenciales/on line), Comunidades de práctica permitirán potenciar el trabajo colaborativo del profesorado, Comunidades de práctica permitirán Definir propuestas de centro, Diseñar tareas de aula y potenciar el trabajo colaborativo del profesorado, Divulgación y difusión de experiencias y propuestas para Crear redes de centros, Explotar las potencialidades de cada uno de los modelos formativos son GT/Seminarios, Divulgación y difusión de experiencias y propuestas para Crear redes de profesores, Divulgación y difusión de experiencias y propuestas para Definir propuestas de centro, Cursos/Jornadas (presenciales/semipresenciales/on line) para ...., Comunidades de práctica permitirán Implementar/Experimentar propuestas en el centro, Formación en Centros para Definir propuestas de centro, GT/Seminarios para ....., Mejorar el proceso de EA de las competencias básicas supone Incidir en el Modelo Didáctico del profesorado, GT/Seminarios para Crear redes de profesores, Formación en Centros para Crear redes de centros, Cursos/Jornadas (presenciales/semipresenciales/on line) para Divulgación y difusión de experiencias y propuestas, Divulgación y difusión de experiencias y propuestas para .....