WARNING:
JavaScript is turned OFF. None of the links on this concept map will
work until it is reactivated.
If you need help turning JavaScript On, click here.
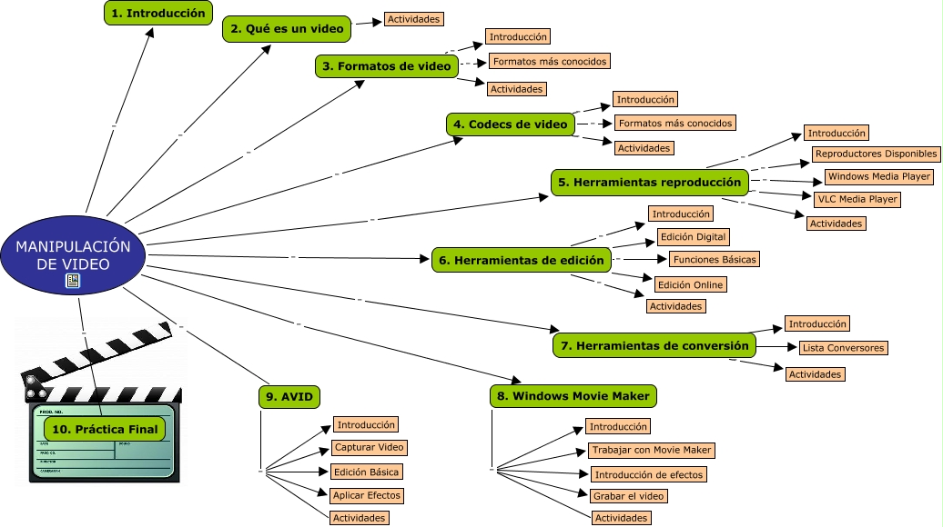
Este Cmap, tiene información relacionada con: Esquema Video, 9. AVID . Aplicar Efectos, 3. Formatos de video . Actividades, MANIPULACIÓN DE VIDEO . 1. Introducción, 2. Qué es un video . Actividades, MANIPULACIÓN DE VIDEO . 4. Codecs de video, 8. Windows Movie Maker . Trabajar con Movie Maker, 9. AVID . Actividades, 4. Codecs de video . Introducción, MANIPULACIÓN DE VIDEO . 3. Formatos de video, 8. Windows Movie Maker . Grabar el video, 8. Windows Movie Maker . Introducción, 8. Windows Movie Maker . Introducción de efectos, 7. Herramientas de conversión . Actividades, MANIPULACIÓN DE VIDEO . 2. Qué es un video, 3. Formatos de video . Formatos más conocidos, 4. Codecs de video . Actividades, 5. Herramientas reproducción . Actividades, 9. AVID . Capturar Video, 5. Herramientas reproducción . Reproductores Disponibles, 6. Herramientas de edición . Funciones Básicas