WARNING:
JavaScript is turned OFF. None of the links on this concept map will
work until it is reactivated.
If you need help turning JavaScript On, click here.
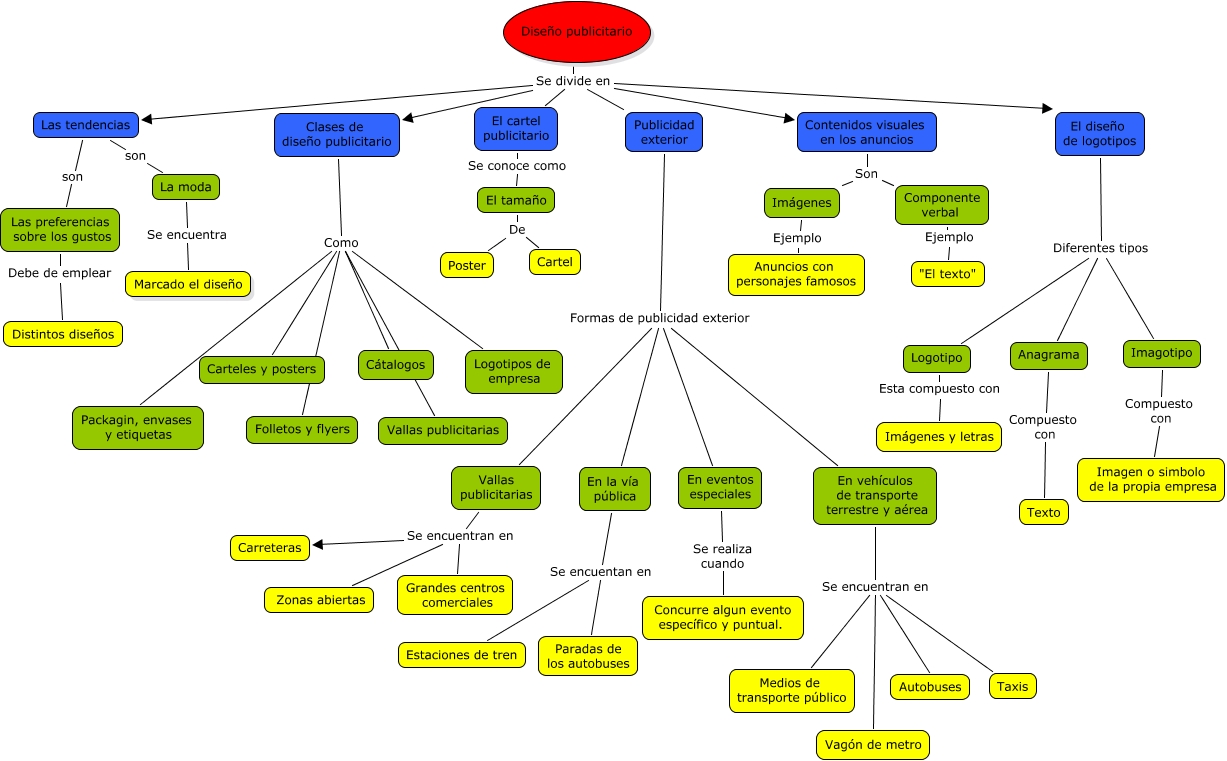
Este Cmap, tiene información relacionada con: Solis Higuera Karla & Corella Arvizu Angelica & Valenzuela Contreras Gabriela2B, Vallas publicitarias Se encuentran en Grandes centros comerciales, Las tendencias son Las preferencias sobre los gustos, Clases de diseño publicitario Como Carteles y posters, Componente verbal Ejemplo "El texto", En eventos especiales Se realiza cuando Concurre algun evento específico y puntual., El cartel publicitario Se conoce como El tamaño, Contenidos visuales en los anuncios Son Componente verbal, Imágenes Ejemplo Anuncios con personajes famosos, El tamaño De Poster, En vehículos de transporte terrestre y aérea Se encuentran en Taxis, Diseño publicitario Se divide en Publicidad exterior, El diseño de logotipos Diferentes tipos Logotipo, En vehículos de transporte terrestre y aérea Se encuentran en Vagón de metro, Clases de diseño publicitario Como Logotipos de empresa, Clases de diseño publicitario Como Packagin, envases y etiquetas, Diseño publicitario Se divide en El diseño de logotipos, Diseño publicitario Se divide en El cartel publicitario, Logotipo Esta compuesto con Imágenes y letras, Clases de diseño publicitario Como Cátalogos, Vallas publicitarias Se encuentran en Zonas abiertas